2026年2月6日,中国人民银行等八部门联合发布《关于进一步防范和处置虚拟货币等相关风险的通知》(银发〔2026〕42号,下称“《通知》”),同日中国证监会发布《关于境内资产境外发行资产支持证券代币的监管指引》(证监会公告〔2026〕1号,下称“《指引》”)及《境内资产境外发行资产支持证券代币办事指南第1号—备案材料内容及格式》(下称“《办事指南》”)。三份文件同日出台,形成“疏堵结合”的监管组合拳:一方面,对虚拟货币及相关非法金融活动予以全面封堵;另一方面,首次为境内资产通过区块链技术进行境外证券化融资建立系统性监管框架。本文结合前述三份文件,就相关内容做了系统梳理与汇总。
什么是现实世界资产代币化?
《通知》首次对RWA(现实世界资产代币化)作出明确定义:“现实世界资产代币化是指使用加密技术及分布式账本或类似技术,将资产的所有权、收益权等转化为代币(通证)或者具有代币特性的其他权益、债券凭证,并进行发行和交易的活动。”
简言之,RWA是将实体资产在数字世界生成可交易的链上权证,使其能够在区块链上进行买卖、抵押、流转。这一技术路径打通了物理世界与数字金融的边界,也带来了全新的监管挑战。
RWA与虚拟货币的监管区别
《通知》重申过往一贯主张,明确比特币、以太币、泰达币等虚拟货币,不具有法偿性,不得作为货币流通使用,相关业务活动属于非法金融活动,一律严格禁止,境外主体亦不得向境内居民提供服务。
而对RWA,《通知》采取“原则禁止+例外许可”的监管思路:
原则上,在境内开展任何RWA活动均涉嫌非法金融,应予禁止;唯一例外是“经业务主管部门依法依规同意,依托特定金融基础设施开展的相关业务活动”。
境内资产境外发行资产
支持证券代币的合规路径
《指引》及《办事指南》为境内资产通过区块链技术合法进行境外融资提供了明确的路径,笔者结合两份文件就境内资产境外发行资产支持证券代币的合规路径进行了简要汇总。
(一)核心概念:三个要素界定边界
《指引》第一条明确,“境内资产境外发行资产支持证券代币”应包含三个关键要素:
(1)基础资产:须为“境内资产或相关资产权利所产生的现金流”,确保底层真实;
(2)技术手段:可“利用加密技术及分布式账本或类似技术”,认可区块链在权益凭证发行中的应用;
(3)行为性质:属于“在境外发行代币化权益凭证”,兼具证券发行与跨境双重属性。
(二)监管原则:多部门协同,“相同业务、相同规则”
根据《通知》第(十四)条与《指引》第二条,境内主体赴境外开展RWA业务,须同时遵守跨境投资、外汇管理、网络与数据安全等多领域法规,并接受多部门联合分类监管:

就跨境投资和外汇管理而言,可能会涉及在境内境外设立SPV,向外汇管理部门进行ODI、FDI的登记备案程序,涉及《国家外汇管理局关于境内居民通过特殊目的公司境外投融资及返程投资外汇管理有关问题的通知》《企业境外投资管理办法》等规定的约束;就数据合规而言,涉及数据采集、存储、上链、跨境传输,需遵守《数据安全法》《个人信息保护法》《数据出境安全评估办法》等的规定和要求。
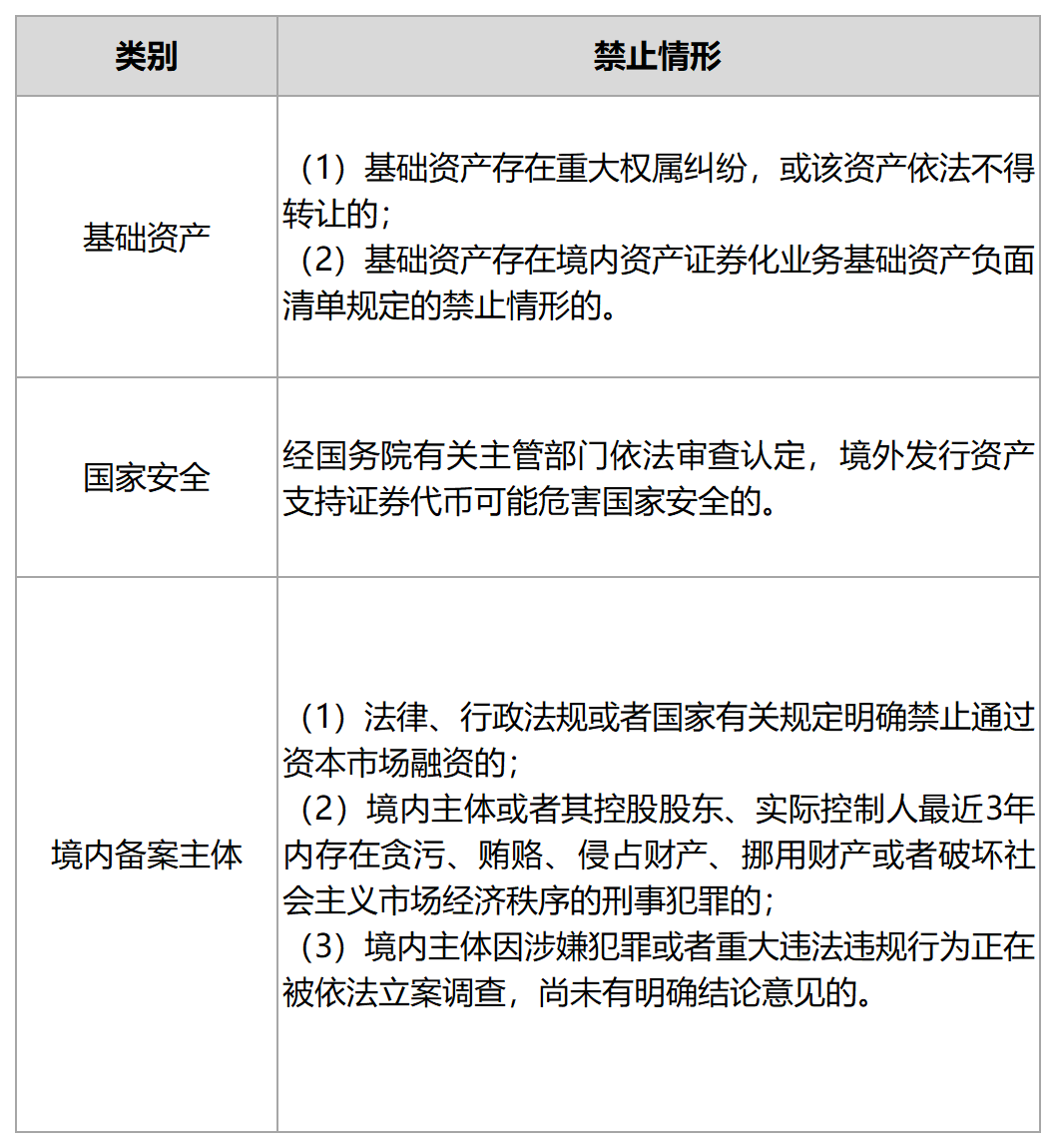
(三)禁止情形:六道“防火墙”
《指引》第三条设置了开展RWA业务的六项禁止性情形,从基础资产的合法合规性、国家安全、主体信用等维度为RWA业务的开展筑牢底线。具体而言,如存在下列情形的,不得开展RWA业务:

关于基础资产,上文提到“境内资产证券化业务基础资产负面清单”,结合中国证券投资基金业协会发布的《资产证券化业务基础资产负面清单指引》(中基协发〔2024〕3号),“资产证券化业务基础资产负面清单”具体包括:
(1)不符合地方政府性债务管理有关规定或者新增地方政府性债务的基础资产。
(2)被有权部门认定的失信被执行人、失信生产经营单位、其他失信单位作为重要现金流提供方的基础资产。重要现金流提供方重要子公司存在上述失信情形的,视同重要现金流提供方存在相关情形。
重要现金流提供方,是指现金流预测基准日基础资产或者底层资产现金流单一提供方按照约定未支付现金流金额占基础资产未来现金流总额比例超过15%,或者该单一提供方及其关联方的未支付现金流金额合计占基础资产未来现金流总额比例超过20%的现金流提供方。
重要子公司,是指最近一年末经审计的总资产、净资产或者营业收入任一项指标占合并报表相关指标比例超过30%,或者对重要现金流提供方偿债、经营能力影响较大的子公司。
(3)产生现金流的能力具有较大不确定性的资产,如矿产资源开采收益权、土地出让收益权、电影票款以及不具有垄断性和排他性的入园凭证等。
(4)因空置、在建等原因不能产生稳定现金流的不动产、不动产租金债权或者相关收益权。
(5)不能直接产生现金流、仅依托处置资产才能产生现金流的基础资产,如提单、仓单、产权证书等具有物权属性的权利凭证。
(6)法律界定及业务形态属于不同类型且缺乏相关性的资产组合,如基础资产中包含企业应收账款、高速公路收费权等两种或者两种以上不同类型资产。
(7)违反相关法律法规或者政策规定的资产。
(8)以上述资产作为底层资产或者现金流来源的基础资产。底层资产,是指根据穿透原则在专项计划中作为专项计划现金流最终偿付来源的资产。
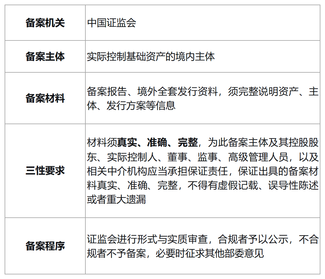
(四)事前备案:以“备案”为核心的监管抓手
《指引》第四至五条确立了开展RWA业务的事前备案制:

(五)事后报告:持续监督与风险响应
《指引》第六条明确,备案完成后,发行完毕、出现重大风险或其他重大事项的,须及时向证监会报告,此举建立了风险事件的快速响应通道。
(六)跨境协作:信息共享与监管合力
《指引》第七条规定,证监会将加强与境外监管机构的合作与信息共享,对识别跨境风险、打击监管套利、保护境内投资者权益具有重要意义。
境内资产境外发行资产
支持证券代币的具体办事指南
《办事指南》从备案材料要求、备案报告的具体要求、发行完成后的报告要求、报送方式等方面就境内资产境外发行资产支持证券代币的具体事宜予以了明确。
(一)备案材料要求
1.备案必须提交的材料:根据《办事指南》,境内备案主体应当在代币发行前提交备案报告、法律意见书以及境外全套发行文件[包括但不限于发行文件、技术文件、交易文件及信息披露全套资料(如有)]。
2.备案提交材料格式要求:所有备案材料应当使用中文(注:外文资料需同步提供中文译本),并由申请人保证其内容真实、准确、完整、有效;备案材料所有需要签名处,应由签名人本人签名,经签名人本人授权同意,可使用电子签名(如由他人代签,应同时提交授权书);对备案材料中需同时提交wps和pdf版本的文件,wps版文件应设置文档结构图,内容应可编辑,pdf版文件设置超链接的目录和书签;境内备案主体认为某些材料对其不适用的,应提交书面说明。
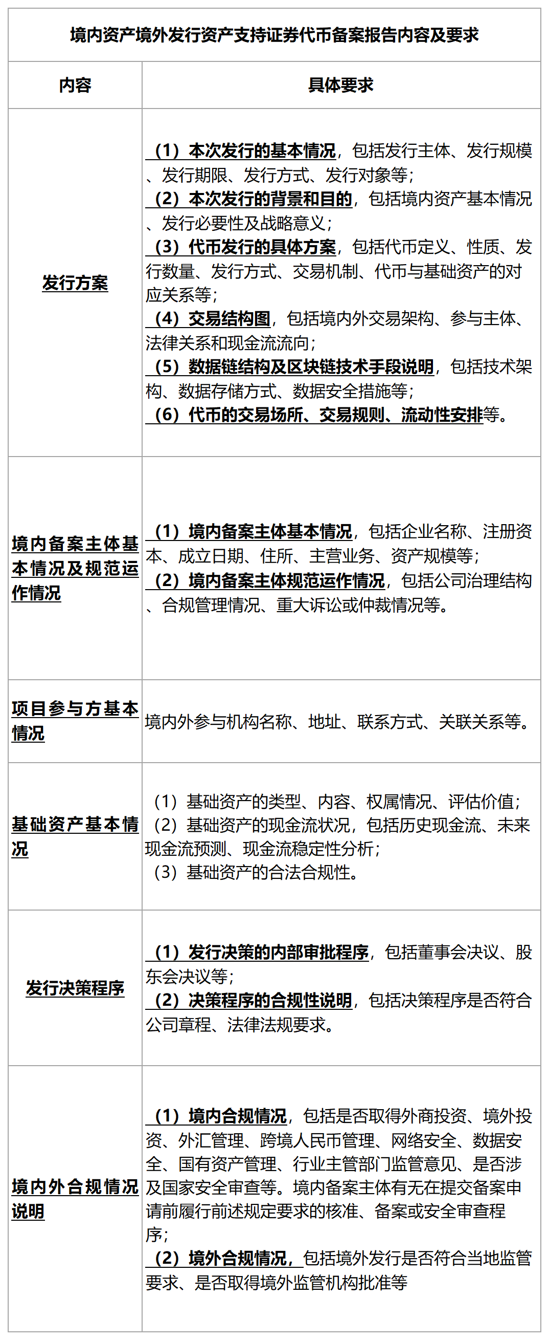
(二)备案报告内容要求
根据《办事指南》及其附件1《备案报告示范文本》,备案报告应当至少包括发行方案、境内备案主体基本情况及规范运作情况、项目参与方基本情况、基础资产基本情况、发行决策程序以及境内外合规情况说明六大部分,内容要客观、全面,使用事实描述性语言,突出事件实质,不得使用市场推广的宣传用语,尽量避免使用艰深晦涩、生僻难懂的专业术语。
备案报告的具体内容及要求如下:

《办事指南》还强调在提交备案报告时要列明前述规定要求的核准、备案或其他证明文件,如不涉及的应当说明理由。
(三)备案后报告事项
如前文所述,备案完成后,发行完毕、发生重大风险或其他重大事项的,备案主体须及时向证监会报告,《办事指南》在《指引》基础上就事后报告的具体要求予以了明确:

(四)备案报送方式
根据《办事指南》,相关备案材料及重大事项报告须以电子邮件形式发送至rwafiling@csrc.gov.cn,并在邮件中提供境内联系人及境内联系方式、授权证明,证监会工作人员在审查备案材料齐备性后会予以及时回复。
律师参与RWA业务的内容及要求
结合《通知》《指引》《办事指南》的相关规定,及常规的资产证券化业务来看,律师在境内主体赴境外开展RWA业务过程中,主要会涉及法律尽职调查、交易架构的搭建、出具法律文件等工作。
(一)法律尽职调查
根据《指引》及《办事指南》的要求,法律意见书是发行备案的必备文件,律师需要根据《中华人民共和国证券法》《通知》《指引》等有关法律、行政法规和中国证监会的有关规定,就境内备案主体资质合规性、基础资产的合规性、境内外的合规情况进行充分核查验证,并在此基础上发表明确的结论性意见。因此,律师开展法律尽职调查也必然要结合前述监管的要求,就基础资产及实际控制该资产的境内主体展开调查,确保基础资产及实际控制该资产的境内主体符合境内外监管要求,基础资产真实且权属清晰、现金流稳定可预测、依法可转让,不属于资产证券化负面清单项下的资产,且不存在重大权属纠纷等情形,在此基础上出具法律尽职调查报告及法律意见书。
结合《办事指南》关于法律意见书的要求,律师至少要就如下方面开展深入的尽职调查:
1.境内备案主体资质合规性
(1)境内备案主体资格:境内备案主体设立的程序、方式和出资情况;股本及演变情况;主体资格和有效存续情况。
(2)境内备案主体业务情况:境内备案主体的经营范围、主营业务及业务资质许可、特许经营权情况;下属公司及分支机构情况;重大资产收购和交易情况;重大合同和重大债权债务情况。
(3)境内备案主体规范运作情况:对外担保情况;税务合规情况;环境保护、安全生产等的合规情况;重大诉讼、仲裁或行政处罚情况。
(4)是否存在禁止融资情况:境内备案主体是否被法律、行政法规或者国家有关规定明确禁止通过资本市场融资。
(5)是否存在危害国家安全情况:境内备案主体在境外发行资产支持证券代币是否被有关部门认定可能危害国家安全。
(6)是否存在刑事犯罪情况:境内备案主体及其控股股东、实际控制人最近3年内是否存在贪污、贿赂、侵占财产、挪用财产或者破坏社会主义市场经济秩序刑事犯罪。
(7)是否存在涉嫌违法犯罪情况:境内备案主体是否因涉嫌犯罪或者重大违法违规行为正在被依法立案调查,尚未有明确意见。
2.基础资产合规性
(1)基础资产的真实性、合法性、权利归属及其负担情况。
(2)基础资产的转让行为的合法有效性。
(3)基础资产是否存在重大权属纠纷或禁止转让情形。
(4)基础资产是否存在资产证券化业务负面清单规定情形。
3.境内外合规情况

(二)交易架构的搭建
境内资产赴境外开展RWA业务,会涉及资产确权、评估和审计、资产剥离,向监管部门备案、资产权益从境内至境外的转移、底层资产的上链、代币发行、资金回流等程序,在此过程中,必须要搭建一个合法合规的架构,使得境内资产及/或权益通过境内外的SPV实现转移,并在发行成功后再通过合规的路径将境外资金回流至境内,因此,律师需要在此过程中协助搭建完整可闭环的交易架构。
(三)法律文件的出具
境内资产境外发行资产支持证券代币是一项复杂、专业的系统工程,需要多部门的监管与支持,也需要备案发行主体与多个中介服务机构的通力合作,除了前文提到律师必须要基于尽职调查出具的法律意见书之外,还会涉及协助发行人和其他中介机构共同出具、审查发行的全套文件,包括备案报告、交易的具体协议文件、信息披露的材料等,并要保证该等文件内容的真实、准确、完整,使得交易符合境内外的监管要求。
政策影响与建议
《通知》《指引》及《办事指南》共同勾勒出我国在加密资产与区块链金融应用领域的监管蓝图:虚拟货币的“灰色地带”被彻底压缩,RWA的合规路径初步确立。面对新规,相关各方主体应主动适应、提前布局:
就实际持有境内资产的主体而言,应严格进行自我评估,确保资产、主体符合《指引》要求;提前规划,预留充足时间完成多部门前置审批及证监会备案。
就中介机构而言,想参与RWA业务就需要夯实区块链合规、跨境投资、资产证券化、资产尽调等方面的专业知识、提升专业能力,为备案发行方提供符合中外监管要求的全流程服务。
就对于RWA感兴趣的投资者而言,始终要理解只有经过境内监管机构备案程序的发行项目才具备合规保障,对未经备案的所谓RWA项目要保持高度警惕。
2026年两份新规和一份办事指南的出台,是我国在数字金融领域一次重要的监管制度创新,既表明了监管部门坚决遏制无序金融创新的态度,也为技术赋能实体资产、服务国家战略需求留下了合规通道。在“疏堵结合、以疏为主”的监管逻辑下,唯有坚守底线、合规为先的市场参与者,方能在新一轮的行业洗牌中行稳致远。
本文作者