建设工程的高频安全风险众多,尤其是高空坠落、机械伤害、坍塌事故等,而这些事故往往会导致人员伤亡或者第三者的损失,所以施工企业在施工过程中常常面临着对员工以及对第三方的双重责任,此时保险作为风险转移的核心工具自然“闪亮登场”,其中占据重要位置的莫过于雇主责任险和安责险。
雇主责任险和安责险在很多企业主心里经常会画上等号,看起来这两个保险都是用来保“员工出事”的,那是不是买一个就够了呢?但事实上这两个保险虽然看似相似,实则各有所长,彼此之间的替代性非常有限。本文中我们将从“是什么、适用于哪、有啥区别、怎么赔、怎么买”这几个维度出发拆解这两个保险,帮助企业主精准配置、规避法律风险。
雇主责任险、安责险是什么?
(一)雇主责任险——雇主责任的保护伞
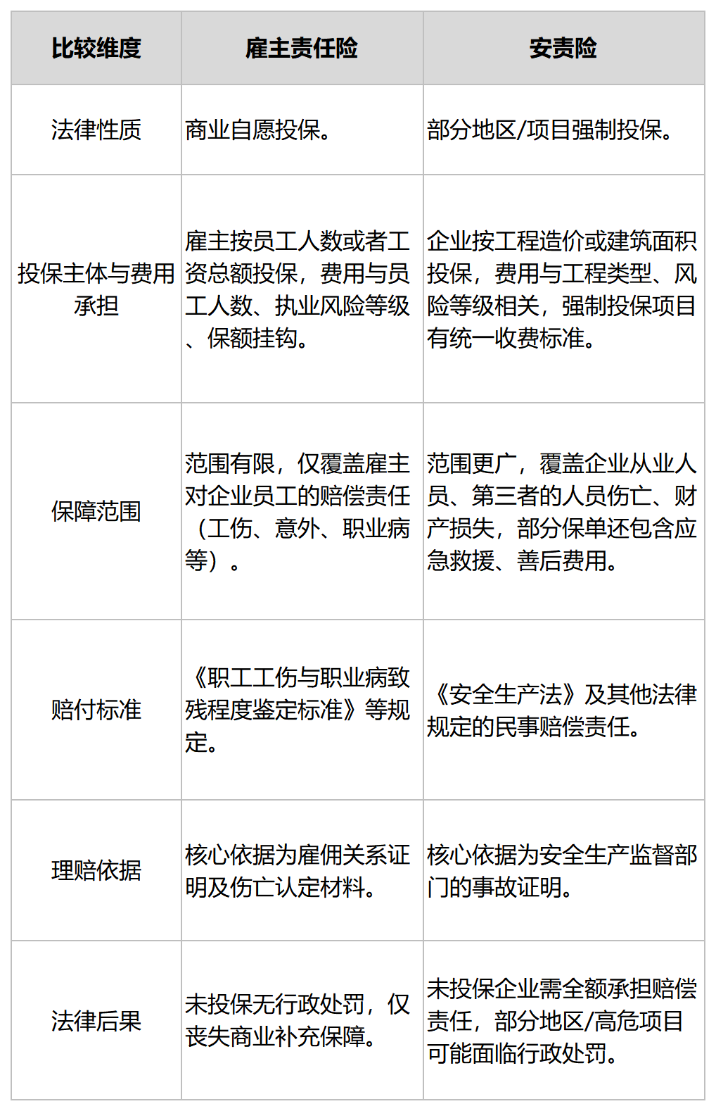
雇主责任险是施工企业作为雇主,为其招用的员工投保的一种商业保险,核心是用来保障雇主依法应当承担的对员工的赔偿责任,其实就是替代雇主承担员工工伤、意外相关的赔偿义务。投保人比较广泛,通常包括工程总包方、分包方、劳务公司等,被保险人可以包括企业招用的全部员工。雇主责任险的适用场景与工伤险类似,主要是员工在工作时间、施工现场从事与工程相关的活动中遭受的工伤、意外等,也包括长期形成的职业病赔偿。
(二)安责险——生产安全的强制保障
安全生产责任保险是针对工程安全事故的综合性保险,其核心在于保障施工企业因生产安全事故造成的“从业人员伤亡赔偿”及“第三者人身伤亡、财产损失赔偿”,部分地区及项目要求必须投保安责险,所以安责险也是生产安全的强制保障。安责险的投保主体是各类施工企业,尤其是高危工程,例如高空作业、深基坑施工、爆破工程、大型设备安装工程等。安责险的适用场景主要是被保险人在保单中载明的场所和区域范围内从事生产、储存、经营等活动中,因发生生产安全事故导致雇员或第三者死亡或伤残以及遭受人身伤害产生的医疗费用。
雇主责任险、安责险哪不同?
有很多企业主对雇主责任险和安责险的关系都理解为“择一购买”,实际上并非如此。笔者将从以下维度出发,谈谈这两个保险的区别,只有了解两者的区别才能更好地辨别如何购买选择。

雇主责任险、安责险怎么用?
(一)雇主责任险的理赔情形和实务要点
1. 雇主责任险的理赔情形
雇主责任险的理赔情形主要是被保险人所雇用的员工,在受雇期间从事相关工作时,因意外事故或患职业病或突发疾病48小时内身故等导致伤残、死亡或其他损失的情形,例如员工在施工中意外坠落、被机械砸伤导致伤残或者死亡、员工长期从事粉尘作业患上尘肺病等职业病等情形。当然,员工故意犯罪、醉酒、吸毒导致的伤亡,员工自残或者自杀等雇主无法律责任的伤亡情形并不包含在理赔情形之内。
2. 雇主责任险的理赔要点
• 赔偿项目:雇主责任险的赔偿项目通常包括死亡赔偿金、伤残赔偿金、误工费用、医疗费用以及经保险公司书面同意的必要的、合理的法律诉讼费用。
• 理赔流程:事故发生后第一时间需为雇员安排就医治疗,并向保险公司报案,保险公司会安排理赔人对接,告知理赔流程,重大案件会进行现场查勘。若员工存在伤亡情况,则根据具体情况申请伤情鉴定或者工伤认定,或者与家属沟通达成赔付协议,最后准备好索赔材料向保险公司进行索赔。
• 理赔顺序:有工伤保险的,可以先向社保单位进行索赔,不足再向保险公司进行索赔。
(二)安责险的理赔情形和实务要点
1. 安责险的理赔情形
安责险的理赔情形主要是被保险人在保单中载明的场所和区域范围内从事生产、储存、经营等活动中,因发生生产安全事故导致雇员或第三者死亡或伤残以及遭受人身伤害的情形,例如施工坍塌导致本企业员工伤亡及周边居民受伤、房屋损毁、高空作业工具坠落砸毁第三方设备、爆破工程意外引发火灾,造成人员伤亡及财产损失等情形。顾名思义,安责险主要针对安全生产事故导致的损失进行理赔,若是非安全生产事故导致的损害并不属于安责险的理赔情形。
2. 安责险的理赔要点
• 赔偿项目:安责险主要赔偿死亡赔偿金、伤残赔偿金、医疗费用等直接损失,赔偿项目相较于雇主责任险略少一点。
• 理赔流程:事故发生后应立即采取措施进行救援和处理,同时保护好现场,在规定时限内尽快通知保险公司,并详细说明事故的时间、地点、原因及造成的损失等情况。之后保险公司会派专业人员进行事故调查并评估损失,可能需要企业配合提供事故报告、人员伤亡证明、财产损失清单、安全生产管理制度、员工培训记录等。尤其需要注意的是,有的保险公司会将安监出具的事故证明作为理赔的材料之一。
律师Tips
(一)谁来买
雇主责任险由各施工企业,包括总包、分包、劳务公司分别为各自的员工投保。安责险若属于强制投保情形则通常由总包单位统一投保,非强制投保时则可由总包、分包分别按照各自施工范围进行投保。
(二)怎么买
雇主责任险购买时可以根据员工职业风险确定保额,高空作业及地下作业人员需提高保额,优先选择可以动态调整员工名单的保单。安责险需根据相关项目是否属于强制投保范围而定,选择当地政策要求的保险公司,明确保障额度。
(三)怎么赔
无论是雇主责任险还是安责险,在事故发生后应立即组织救援,同步通知保险部门及应急管理部门,留存事故现场照片、视频等一手证据;之后按照保险公司的要求整理完整的证据,若遭遇拒赔,可通过诉讼、仲裁等方式解决争议。此外,律师提醒您最好定期核对投保人员的名单与工程施工范围,及时更新保单信息,便于后续理赔工作的进行。
本文作者
方明阳

合伙人
西安办公室
fangmingyang@vtlaw.cn
张若萱
实习律师
西安办公室
zhangruoxuan@vtlaw.cn