伴随经济周期调整,私募投资基金领域争议频发,其中投资者与管理人之间的责任纠纷尤为凸显。为回应这一现实议题,本团队以近期承办的典型案例及公开司法裁判文书为研究样本,进行多维度实证剖析。本文旨在穿透个案争议,系统梳理并界定管理人的核心义务范畴,最终为其责任认定提供清晰的裁判逻辑与边界参考。
基金管理人的适当性义务
《私募投资基金监督管理暂行办法》(2014年8月21日公布施行)第十六条第一款规定:“私募基金管理人自行销售私募基金的,应当采取问卷调查等方式,对投资者的风险识别能力和风险承担能力进行评估,由投资者书面承诺符合合格投资者条件;应当制作风险揭示书,由投资者签字确认。”第十七条规定:“私募基金管理人自行销售或者委托销售机构销售私募基金,应当自行或者委托第三方机构对私募基金进行风险评级,向风险识别能力和风险承担能力相匹配的投资者推介私募基金。”该两条规定明确了私募基金管理人自行销售私募基金时应当承担投资者适当性义务,具体包括:(1)对投资者的风险识别能力和风险承担能力进行评估,即了解客户;(2)对私募基金进行风险评级,即了解销售的产品;(3)保证两者相互匹配,即将合适的产品销售给风险匹配的客户。
(一)管理人未尽适当性义务的监管案例
案例一:中基协处分〔2025〕160号、162号、163号纪律处分决定书
[监管认为 ]
被处分机构未尽适当性义务:(1)被处分机构存在影响投资者风险测评结果的行为,具体表现为在管私募基金产品的投资者风险调查问卷中,问题选项均标注分值,同时问卷结尾处印有评分标准,测试者可以据此计算得出自己的风险承受能力类型;(2)未充分履行适当性管理义务,具体表现为某投资者风险测评等级为C4,但所投资的基金风险等级为C5,且未能提供投资者主动要求购买、管理人进行特别警示并履行相关程序的证据,该等行为违反了《基金募集机构投资者适当性管理实施指引(试行)》第二十七条、第四十八条的规定,因此,综合其他违规行为,对于机构予以了“撤销管理人登记”的处分决定,对于法定代表人予以了“公开谴责”的处分决定,对于实际履行合规风控职责的人员予以了“警告”的处分的决定,对于现任从业人员系统资格管理员予以了“加入黑名单,期限一年”的处分决定。
案例二:中基协处分〔2025〕104号、105号、106号纪律处分决定
[监管认为 ]
被处分机构未规范履行投资者适当性管理义务,主要包表现为风险匹配告知书、投资者确认函、风险揭示书签署日期晚于基金合同签署日期,因此,结合其他违规行为,机构、法定代表人、合规风控负责人均被予以了“警告”的处分决定。
案例三:中基协处分〔2025〕54号、55号、56号纪律处分决定
[监管认为 ]
被处分机构存在未严格落实投资者适当性审查要求,主要表现为在管基金部分投资者的风险测评问卷问题选项标准分值且附风险承受能力划分标准对照表,存在提示、暗示、诱导、误导等干扰行为;投资不同产品的同一投资者提供的收入证明冲突。因此,结合其他违规行为,机构被予以“公开谴责,暂停受理产品备案十二个月”的处分决定,法定代表人、合规风控负责人均被予以了“公开谴责”的处分决定。
(二)管理人未尽适当性义务的司法案例
案例一:杨*等委托合同纠纷案——上海金融法院作出的(2022)沪74民终1235号
[法院认为 ]
本案中的基金管理人并未提供有效证据证明其在推荐基金前已对投资者的风险认知、风险偏好和风险承受能力进行了评估,对于基金产品进行过风险评级,并且产品与客户相互匹配。……《基金合同》中虽有投资收益风险提示,但对于股权类基金投资风险以及投资退出等风险并未充分告知投资者。……“买者自负”以“卖者尽责”为前提,在基金管理人未履行投资者适当性义务的情形下,投资者自愿承担风险的承诺不能作为管理人免责的依据。……本案《基金合同》及补充协议、《基金合同补充协议二》、《普通自然人投资者适当性匹配意见告知书》上的投资人签字经鉴定均非投资人本人所签,事后投资人未对除《基金合同》及补充协议之外的其他文件予以追认。
案例二:深圳市恒信财富资产管理股份有限公司、汪某等金融委托理财合同纠纷案——山东省高级人民法院(2022)鲁民终410号
[法院认为 ]
根据本案举证情况能够看出,恒信公司在案涉基金募集过程中,并未实际严格按照上述规定对投资者汪某进行风险识别能力和风险承担能力评估,亦未由汪某签字确认风险揭示书。……汪某愿意订立基金合同关系的表示,并不能免除恒信公司适当性义务的履行,更不能视为恒信公司确已实际履行了相关适当性义务。
案例三:蒋某与某某公司金融委托理财合同纠纷案——上海市奉贤区人民法院(2023)沪0120民初20723号
[法院认为 ]
案涉《基金合同》清楚约定,本基金属于[中等]风险投资品种,适合风险识别、评估、承受能力[中等]的合格投资者,即稳健型、平衡型、成长型和积极型投资者。但在《私募投资投资者风险问卷调查(自然人)》中,风险评估题目和结论均为空白,因此,法院认为被告(即基金管理人)未能充分尽到适当性义务。
案例四:某投资管理有限公司等与董*委托理财合同纠纷案——北京金融法院(2023)京74民终1830号
[法院认为 ]
案涉基金合同的《风险揭示书》《合格投资者承诺书》《投资者告知书》均没有董*签字。即使董*作为大学教授、在同时期投资了其他私募基金产品,亦不能因此免除某投资公司在销售涉案基金产品时应尽的适当性义务,且某投资公司未能提交证据证明该公司在董*购买案涉基金时对其进行过风险评估及风险告知,亦未能举证证明对案涉基金进行过风险评级的情况下,法院对某投资公司已尽适当性义务的主张不予采信。
案例五:某某公司1 与李某其他合同纠纷案——上海金融法院(2024)沪74民终681号
[法院认为 ]
某某公司1未证明其在推荐基金前已对李某的风险认知、风险偏好和风险承受能力进行了评估,对于基金产品进行过风险评级,并且产品与客户相互匹配,故应认定某某公司1违反了投资者适当性义务。……《资产管理合同》中虽在“风险揭示”该部分对投资风险予以告知,但法院认为载明的内容均是某某公司1提供的通用的一般性条款,未能体现涉诉私募基金的类型及风险等级等具体内容,即不能体现某某公司1向李某投资人告知说明内容,如项目不能上市风险等,故虽然李某作为投资人在《资产管理合同》中签字,亦不能认定某某公司1履行了完整的告知义务。
案例六:杨某与某某公司财产损害赔偿纠纷案——上海金融法院(2024)沪74民终742号
[法院认为 ]
在案证据显示,杨某在购买案涉基金产品前与某某公司1员工存在长达数月的大量沟通记录,但杨某在线签署前述文件过程均在20-30秒左右,短时间内涉及17处签名,加之基金合同长达87页,由此可知杨某对于案涉基金产品的判断更多的是基于某某公司1员工的介绍,某某公司1单凭上述文件作为其已履行告知说明义务的依据,法院难以认同。
案例七:钱某与某某公司等其他合同纠纷一审民事判决书——上海市静安区人民法院(2024)沪0106民初7395号
[法院认为 ]
《基金风险提示函》中载明的“本风险揭示书的揭示事项仅为列举性质,未能详尽列明投资者参与私募基金投资所面临的全部风险和可能导致投资者资产损失的所有因素”,“已经理解并愿意自行承担参与私募基金投资的风险和损失”不足以证明告知说明义务的履行。原告确认被告未告知其涉案基金风险等级,未对其进行过风险测评;两被告未到庭应诉,现亦无证据显示被告对原告进行过风险测评,其无法判断原告是否为“适当的投资者”。故现有证据不足以证明被告某某公司1已经适当履行对投资者的风险识别能力和风险承担能力进行评估,向投资者真实、完整、准确地披露基金产品的重要内容,充分揭示投资风险等义务,其未能妥善履行将适当的产品销售给适合的投资者之义务。
案例八:A资产公司与谭×1等合同纠纷——北京金融法院(2025)京74民终227号
[法院认为 ]
A资产公司作为基金管理人,对其在销售案涉基金的过程中是否尽到适当性义务和告知说明义务负有举证责任,现A资产公司不能提供其已经建立了金融产品的风险评估及相应管理制度、对李×1的风险认知、风险偏好和风险承受能力进行了测试、向李×1告知产品的收益和主要风险因素等相关证据,应当承担举证不能的法律后果;《基金合同》中所附的《风险揭示书》《合格投资者承诺书》《投资者告知书》系制式文件,无法仅凭李×1在上述文件中签字即认定A资产公司履行了适当性义务和告知说明义务,故一审法院对A资产公司的相关答辩意见不予采纳。
案例九:孔宪苓与上海仁和智本股权投资基金管理有限公司、上海仁和智本资产管理有限公司财产损害赔偿纠纷案——(2019)沪0110民初11905号、(2020)沪74民终371号
[法院认为 ]
从投资者购买基金的过程来看,私募基金管理人对投资者作了投资者风险承受能力调查问卷后,并未对其进行评级,也未能举证证明其就投资者评估后的结果与涉案基金高风险等级不匹配的情况向投资者履行了专门的告知说明义务。此外,在投资者签订《基金合同》时,基金管理人提供的基金说明书中有基金预计收益率年化不低于50%的字样,对基金的高风险却只字未提,对投资者的判断造成了一定的误导。因此,基金管理人在投资者推介基金时履行适当性义务存在瑕疵,应对投资者的财产损失承担一定的赔偿责任。
案例十:邵某与万方财富投资管理有限公司等合同纠纷案——北京市朝阳区人民法院(2021)京0105民初33105号
[法院认为 ]
基金管理人应对其在投资前向投资者履行了告知说明和适当推荐义务承担举证责任。但基金管理人未充分举证证明其在销售涉案基金产品时向投资者履行了告知产品投向、资金使用方式、各方权利义务、投资将产生的最大损失风险及基金无法变现退出的风险,即现有证据不足以认定基金管理人实质履行了前述适当性义务,该举证不能的后果应由基金管理人承担。
案例十一:史某与某某公司等其他合同纠纷案——上海金融法院(2024)沪74民终250号
[本院认为 ]
本案《基金合同》明确约定基金最终投向前滩XX-XX地块的开发建设,而在基金成立时,该地块已逾期竣工长达八个月之久。该地块的开发建设关涉基金产品底层资产的价值和风险,对于投资者的投资决策和投资预期具有重要影响,故在基金募集销售阶段,管理人应向投资者如实披露逾期竣工的情况。但某某公司1、某某集团1在涉案基金销售过程中,均未向投资者披露底层资产的开发建设已经逾期竣工的事实,投资者适当性义务的履行明显失当。
案例十二:富某与北京万方鑫润基金管理有限公司合同纠纷、刘某与重庆百年同创房地产开发有限公司等合同纠纷——北京市朝阳区人民法院(2021)京0105民初57608号、(2021)京0105民初71868号
[法院认为 ]
本案中,不良资产收益权基金属于中高R4风险投资品种,适合风险识别、评估、承受能力中高及以上投资者,万方鑫润公司作为基金管理人应对其在投资前向投资者履行了适当性义务承担举证责任。富某提供的微信聊天记录证明合同签订过程中销售人员并未对富某进行产品的告知说明和风险提示,仅仅一味地的宣传该产品的收益和增信保障,万方鑫润公司虽称对富某进行了提示说明和风险告知,但仅提供了私募基金风险提示书、投资者基本信息表、基金投资者风险测评问卷(个人版)、投资者风险匹配告知书及投资者确认函、回访确认函,一方面,富某称虽然投资者签名为本人签署,系应万方鑫润公司要求在指定位置签字,签署合同时,万方鑫润公司未对富某进行风险产品、未进行合格投资者确认,富某不清楚自身风险等级,万方鑫润公司也对富某进行任何形式的回访,且富某是2018年4月20日先支付认购款,2018年4月27日签订的合同;另一方面,签字行为不免除基金管理人应当履行的风险提示、风险承受能力及风险等级调查、适当性产品匹配义务;在此情况下,万方鑫润公司应进一步举证证明其在销售涉案基金产品时向富某履行了告知产品投向、资金使用方式、各方权利义务、投资将产生的最大损失风险及基金无法变现退出的风险,现万方鑫润公司未进一步提供证据证明其实质履行了前述适当性义务,该举证不能的后果应由万方鑫润公司承担。虽然,万方鑫润公司提交了富某具有购买其他产品的投资记录,富某不予认可,本院认为,金融产品的投资类别、投资去向、投资期限及投资风险并不完全相同,即便富某具有其他投资经历,该经历并不免除万方鑫润公司对不良资产收益权基金的告知说明与适当推荐义务,万方鑫润公司不能证明其前述适当性义务的违反并未影响富某作出自主决定,故本院认定万方鑫润公司在销售阶段未向富某全面恰当履行适当性义务,万方鑫润公司关于其尽到风险提示的义务,本院不予采信。
(三)监管及司法实务观点汇总
1.基于以上的规定、监管案例及司法裁判案例来看,基金管理人的适当性义务包含了三个方面:
一是了解投资者的情况,根据自然人投资者、机构投资者、金融机构理财产品的各自特点,向投资者提供具有针对性的投资者信息表,并设计风险测评问卷对投资者进行风险测评。最终根据投资者风险承受能力,将普通投资者由低到高至少分为 C1(含风险承受能力最低类别)、C2、C3、C4、C5 五种类型,并在评估工作结束之日起 5 个工作日内,告知投资者风险等级评估结果。
二是管理人或委托的募集机构对基金管理人的成立时间、治理结构、资本金规模、管理基金规模、投研团队稳定性,资产配置能力、内部控制制度健全性及执行度等以及基金产品或者服务的结构(母子基金、平行基金)、投资方向、投资范围和投资比例、存续期限等综合情况,通过定量和定性相结合的方法对基金产品或者服务进行风险分级,基金产品或者服务的风险等级要按照风险由低到高顺序,至少划分为:R1、R2、R3、R4、R5 五个等级。
三是对投资者的风险承受能力和基金产品的风险等级进行适当性匹配,即C1 型(含最低风险承受能力类别)普通投资者可以购买 R1 级基金产品或者服务,C2 型普通投资者可以购买 R2 级及以下风险等级的基金产品或者服务,C3 型普通投资者可以购买 R3 级及以下风险等级的基金产品或者服务,C4 型普通投资者可以购买 R4 级及以下风险等级的基金产品或者服务,C5 型普通投资者可以购买所有风险等级的基金产品或者服务。
因此,如果管理人在募集过程中,缺少了了解投资者具体情况、基金产品所存在风险的充分告知义务中的任何一步,即视为基金管理人未能尽到适当性义务。
2.司法实践中大多认为,管理人的适当性义务和其告知义务不能等同,不能因为管理人履行了了其中某一项义务而豁免其另一项义务:
在(2022)沪74民终1235号判决书中,上海金融法院认为“告知说明义务旨在缓解交易双方信息不对称,从程序上保障投资者能够做出‘知情的同意’,而适当性义务则是防止卖方机构为追求自身利益而推荐不适合的产品,对其课以确保投资建议适当的实体性义务。”
在(2024)沪74民终619号判决书中,上海金融法院认为“适当性义务是指销售机构B公司在向沈*等金融消费者推介、销售私募基金产品的过程中,必须履行的了解客户、了解产品、将适当的产品销售给适合的金融消费者等义务。……告知说明义务是指金融机构在推销金融产品时,应该向金融消费者充分说明与金融产品相关的市场风险、信用风险、合同的主要内容等重要事项,使得金融消费者对所要投资的金融产品有足够的认识来做出投资决定。”
同样的还有在(2024)沪74民终681号判决书中,上海金融法院认为“告知说明义务与适当性义务不尽相同,告知说明义务更为强调对投资者信息的披露,通过要求募集机构为投资者提供决策所需的必要信息从而减少信息失衡带来的负面影响,以促进交易公平。《九民纪要》第七十六条规定,‘告知说明义务的履行是金融消费者能够真正了解各类高风险等级金融产品或者高风险等级投资活动的投资风险和收益的关键。’《资产管理合同》中虽在‘风险揭示’该部分对投资风险予以告知,但法院认为载明的内容均是某某公司1提供的通用的一般性条款,未能体现涉诉私募基金的类型及风险等级等具体内容,即不能体现某某公司1向李某投资人告知说明内容,如项目不能上市风险等,故虽然李某作为投资人在《资产管理合同》中签字,亦不能认定某某公司1履行了完整的告知义务。”
3.司法实践普遍认为,“买者自负”以“卖者尽责”为前提,在基金管理人未履行投资者适当性义务的情形下,投资者自愿承担风险的承诺不能作为管理人免责的依据。
比如在(2024)沪0106民初7395号判决书中,上海市静安区人民法院认为“根据‘卖者尽责,买者自负’原则,适当性义务的履行是‘卖者尽责’的主要内容,也是‘买者自负’的前提和基础。被告某某公司1未充分履行适当性义务,存在重大过错,该行为与原告财产损失之间存在因果关系,应对原告所受的实际损失承担赔偿责任,实际损失应为损失的本金和利息。”
其他持同样观点的裁判案例还有北京市第二中级人民法院(2019)京02民终15312号判决书、上海市浦东新区人民法院(2021)沪0115民初55176号判决书、北京市朝阳区人民法院(2021)京0105民初57608号判决书、(2021)京0105民初71868号判决书等。
4.基金管理人自行募集时要履行适当性义务,如存在委托其他机构募集的或有其他实质进行募集行为的机构的,该等机构同样要履行适当性义务。
比如在(2024)沪74民终619号判决书中,上海金融法院认为“……本案沈*向销售机构B公司申请转化为专业投资者,但B公司未能提供相应材料,且从其提供的电话回访录音显示,B公司的工作人员也仅告知沈*其申请成为专业投资者会不再提示产品的特殊风险,但并未明确说明相应风险的内容,不能免除B公司应当向普通投资者履行的信息告知、风险警示、适当性匹配等义务。”
在(2024)沪74民终250号判决书中,上海金融法院认为“虽然某某集团1(基金管理人的控股股东)并非《基金合同》签署方,亦未与某某公司1(即基金管理人)间签订书面协议,但某某集团1实际上系通过自身影响力,向投资者进行产品推介,其在案涉基金销售募集过程中与某某公司1构成实质意义上的代销关系。根据《私募投资基金监督管理暂行办法》第十六条、第十七条的规定,管理人或管理人委托的销售机构销售基金前,应当自行或者委托第三方机构对投资者风险识别能力和风险承担能力进行评估,对私募基金进行风险评级,向风险识别能力和风险承担能力相匹配的投资者推介私募基金。因此,本案中,应由某某公司1或某某集团1向史某履行投资者适当性义务,……。”
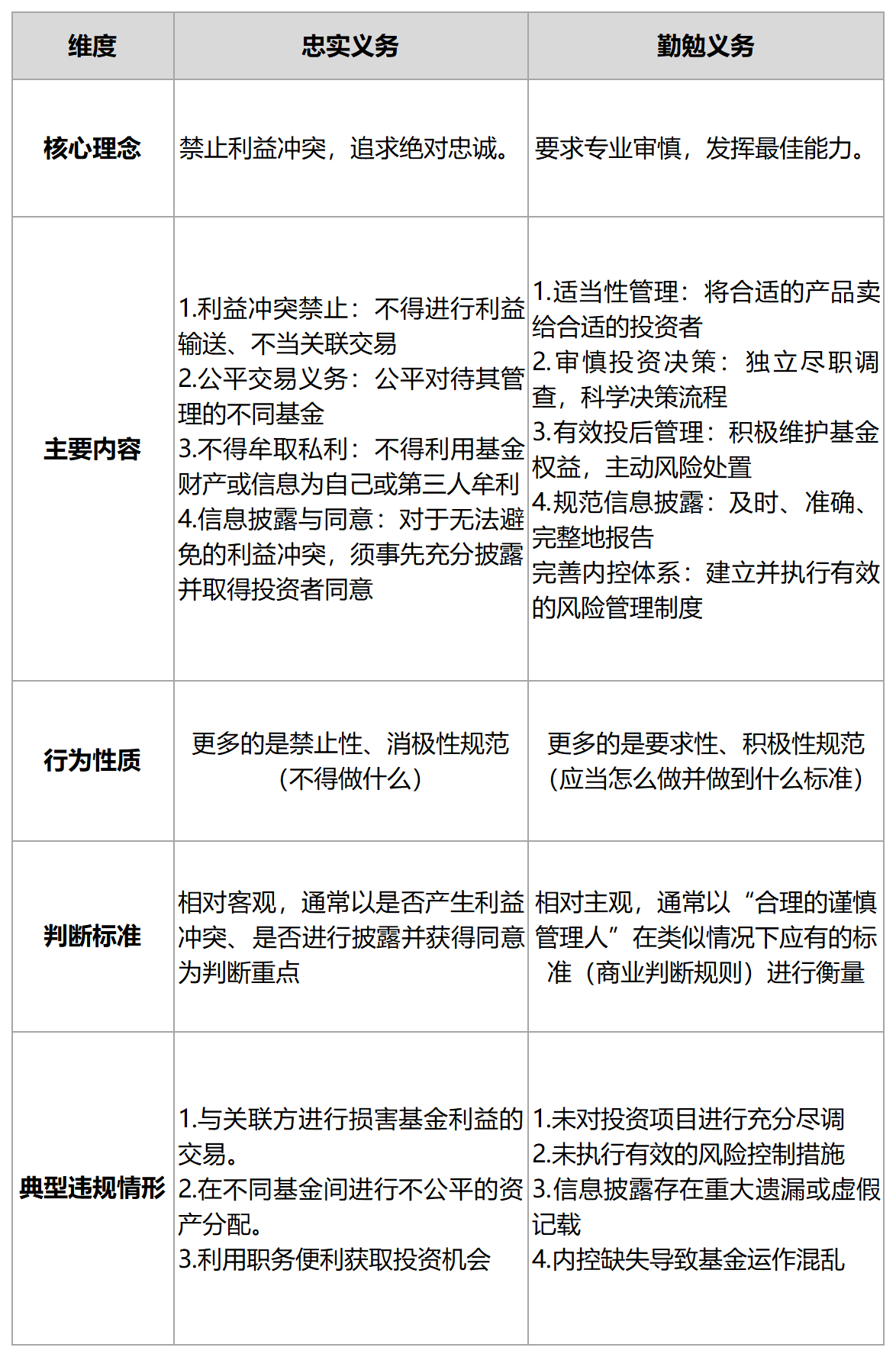
基金管理人的信义义务
《中华人民共和国证券投资基金法(2015修正)》第九条、《私募投资基金监督管理条例》第三条第三款以及《私募投资基金监督管理暂行办法》第四条一级《私募投资基金管理人内部控制指引》第七条均明确规定,私募基金管理人、托管人及相关服务机构在履职过程中,应当“恪尽职守,履行诚实信用、谨慎勤勉的义务”。上述规定共同确立了私募基金管理人信义义务的完整法律内涵,具体体现为相辅相成的两项核心要求:忠实义务与勤勉义务。
其中,忠实义务旨在规制利益冲突问题,其核心在于要求管理人必须将基金利益置于自身利益之上,确保行为目的的纯粹性;勤勉义务则着眼于管理人的能力与努力程度,要求其以合理的谨慎、技能及努力管理基金资产,如同对待自有财产一般审慎负责。二者共同构成了管理人信义义务不可分割的一体两面。
(一)管理人违反信义义务的监管案例
案例一:中基协处分〔2025〕34号、35号、36号纪律处分决定书
[监管认为 ]
在本案例中,被处分机构兼营与私募基金管理无关或存在利益冲突的其他业务,具体表现为利用在管私募基金产品协助某开发集团发行债券。前述行为违反了《私募投资基金管理人内部控制指引》第八条的规定,因此,结合其他违规行为,机构被予以“公开谴责,暂停受理产品备案六个月”的处分决定,现任的法定代表人(执行董事、投资总监)、合规风控负责人均被予以了“公开谴责”的处分决定。
案例二:中基协处分〔2025〕183号、184号、185号、186号纪律处分决定书
[监管认为 ]
被处分机构未恪尽职守,履行诚实信用、谨慎勤勉义务:自2021年7月至今,管理人及管理基金的证照、公章和法定代表人签章、银行U盾等,由实际控制方代为保管,并代为处理存量清退事项。此外,截至2021年9月,除法定代表人外,武汉晟道管理团队人员全部离职,仅有一名在册人员,无独立办公地址,无法勤勉尽责履行私募基金投资运作相关职责,该等行为违反了《私募投资基金监督管理暂行办法》第四条的规定,因此,综合其他违规行为,对于机构予以了“撤销管理人登记”的处分决定,对于法定代表人、合规风控负责人予以了“公开谴责”的处分决定。
案例三:中基协处分〔2025〕191号、192号、193号纪律处分决定书
[监管认为 ]
在本案例中,被处分机构在多个方面未能尽到信义义务:
(1)未建立健全关联交易管理制度,从事损害私募基金财产或者投资者利益的关联交易投资活动,即公司在管产品间、产品与公司自营证券账户间进行关联交易,且该等关联交易的管理及披露不规范,如在产品的信息披露报告中未披露该等关联交易。
(2)未按合同约定进行投资运作,存在违反相关法规和基金合同投资限制的情形,具体体现在部分产品在投资过程中多次持续出现违反基金合同关于“基金总资产占净资产的比例不得超过200%”和“投资于非公开发行公司债的比例按成本计不得超过基金资产净值的20%”的投资限制情形。
(3)从事损害基金财产和投资者利益的投资活动。
前述行为违反了《关于加强私募投资基金监管的若干规定》第九条、第十一条,《私募投资基金信息披露管理办法》第十八条等相关规定,因此,结合多项违规行为,机构被予以“撤销管理人登记”的处分决定,现任的法定代表人、合规风控负责人均被予以了“公开谴责”的处分决定。
案例四:中基协处分〔2025〕135号、136号、137号纪律处分决定书
[监管认为 ]
在本案例中,被处分机构存在未按合同约定进行投资运作的情况,具体表现为基金合同约定“投资于权益类资产(按市值计算)合计不得低于基金资产总值的 80%”,但实际并未遵守该项约定。该项行为违反了《关于加强私募投资基金监管的若千规定》第九条第八项,因此,,结合其他违规行为,机构被予以“暂停受理产品备案十二个月”的处分决定,法定代表人、合规风控负责人均被予以了“公开谴责”的处分决定。
案例五:中基协处分〔2025〕228号、229号、230号纪律处分决定书
[监管认为 ]
在本案例中,被处分机构在签署基金合同后同日同时完成投资者回访确认,即未按规定给予投资者投资冷静期,该等行为违反了《私募投资基金募集行为管理办法》第二十七条的规定,因此,结合其他违规行为,对于机构、法定代表人、合规风控负责人给予了“公开谴责”的处分决定。
案例六:中基协处分〔2025〕31号、32号决定书
[监管认为 ]
本案例中被处分机构存在未及时申请产品备案,该行为违反了《私募投资基金管理人登记和基金备案办法(试行)》第十一条的规定,因此,机构及其合规风控负责人均被予以了“警告”的处分决定。
同样的案例还有中基协处分〔2025〕25号、26号、27号、28号纪律处分决定,监管认为被处分机构存在管理未备案基金产品、未按规定及时整改的行为,因此,结合其他违规行为,机构被予以“公开谴责,暂停受理产品备案十二个月”的处分决定,而且现任的法定代表人、合规风控负责人,以及时任的合规风控负责人均被予以了“公开谴责”的处分决定。
案例七:中基协处分〔2025〕85号、86号、87号、88号纪律处分决定书
[监管认为 ]
被处分机构未履行诚实信用、谨慎勤勉义务:(1)未向所管理私募基金产品投资者披露《代持协议》。2018年5月,管理人与上海某公司签订《代持协议》,约定管理人委托上海某公司代持湖北某公司97%的份额,管理人有权实际享受代持份额项下的所有收益,或就该份额收益的具体处置享有最终的决定权。后续,湖北某公司设立,工商信息登记的股东中上海某公司持股98%。在管私募基金产品于2018年6月完成备案后累计向湖北某公司投资3,486万元。(2)未如实填报相关信息。蒋某某于2019年6月向某在管产品募集账户缴款150万元,后续该在管产品将150万元转入某实业有限公司账户。但是,该在管产品工商登记信息中的历史和现任合伙人名单中未包含蒋某某,未显示存在对外投资记录。该等行为违反了《私募投资基金监督管理暂行办法》第四条的规定,因此,综合其他违规行为,对于机构予以了“撤销管理人登记”的处分决定,对于法定代表人、合规风控负责人予以了“公开谴责”的处分决定。
案例八:中基协处分〔2025〕60号、61号、62号、63号纪律处分决定书
[监管认为 ]
被处分机构未尽谨慎勤勉义务:2022年1月25日,管理人在协会完成某私募基金产品备案。(1)向其他机构让渡部分管理职责。2021年12月23日,管理人与海南某公司签署《咨询服务框架协议》。根据协议内容,管理人向海南某公司及其合作方让渡某私募基金产品的部分管理人职责。(2)未充分履行信息披露义务。管理人未按照某私募基金产品基金合同约定向某私募基金产品的投资者披露2022年半年度运营报告、2022年年度运营报告以及2023年半年度运营报告。(3)管理人保存的某私募基金产品投资者纸质版《私募投资基金投资者风险测评问卷》缺少公司公章、经办人签字和日期等。以上行为违反了《私募投资基金监督管理暂行办法》第四条的规定,因此,综合其他违规行为,对于机构予以了“取消会员资格,暂停受理产品备案十二个月”的处分决定,对于法定代表人、时任及现任合规风控负责人予以了“公开谴责”的处分决定。
(二)管理人违反信义义务的司法案例
案例一:杨*等委托合同纠纷——上海金融法院 (2022)沪74民终1235号
[法院认为 ]
在本案中,上海金融法院认为基金管理人在投资管理过程中未能充分履行其信义义务,体现在:
(1)基金实际的投资范围与基金合同的约定不符:《基金合同》及补充协议对基金的投资范围作了明确约定,可直接投资或通过认购中基协备案基金份额的形式投资某高成长型未上市企业的股权。投资空窗期,可投向银行短期理财、开放式货币基金以及其他货币产品。但是在基金实际运行过程中,管理人并未投资上述项目,而是投资了上市公司,管理人的此项投资明显超越了投资范围。
(2)投资过程中存在利益输送:基金投资的标的企业上市公司与基金管理人存在关联投资关系,基金管理人的该项基金投资行为有违反《私募投资基金监督管理暂行办法》相关规定,即私募基金管理人不得利用基金财产或者职务之便,为本人或者投资者以外的人牟取利益,进行利益输送行为。
(3)未按照基金合同约定履行清算义务:根据《基金合同》约定,基金合同终止后,由清算小组统一接管基金财产;对基金财产和债权债务进行清理和确认;对基金财产进行估值和变现;制作清算报告;对基金财产进行分配。自案涉基金于2020年10月27日到期后进入清算程序,管理人自2021年12月28日未再对案涉基金进行过清算分配,亦未对基金持有的标的资产进行处置,管理人未尽到谨慎勤勉的管理义务。
案例二:韩*与某某公司等合伙合同纠纷案——上海市虹口区人民法院(2022)沪0109民初3023号
[法院认为 ]
在本案中,上海市虹口区人民法院认为作为被告的基金管理人在履职过程中未尽到谨慎勤勉的管理义务:
(1)管理人针对标的企业逾期出具审计报告未尽到管理义务:协议约定了标的企业每年提供审计报告的时间,但实际履行中,标的企业逾期出具2017年度审计报告……标的企业年度审计报告净利润数据关系到是否触发回购条款这一重大投资交易安排,在标的企业逾期情形下,两被告理应审慎调查逾期原因并合理决策应对。……但两被告未能提供在协议约定报告出具期限届满即2018年4月30日之后再向标的企业催告的证据,故本院难以认定两被告在某某逾期期间已尽到合理催告的管理义务。
(2)管理人未尽到信息披露义务:1)目标企业年度净利润数据系衡量私募基金运作表现的核心财务数据,也是判定有无触发《补充协议一》项下业绩对赌回购条款的重要依据,两被告理应审慎。……但在标的企业迟延出具2017年度审计报告、两被告先行按照标的企业提供的未经第三方审计的内部数据作为向投资者披露的依据时,理应对投资者特别说明该数据来源及未经审计确认等情况,以维护投资者的合理信赖。然而相关投资报告中并未附加任何说明,亦未提及某某迟延出具审计报告等有关事实,故两被告相关行为有所不当。2)在标的企业于2018年9月出具2017年度审计报告后,两被告理应按照审计报告载明的净利润数据及时调整投资报告,且应当明确指出该净利润未达到《补充协议一》项下当年度业绩承诺、已触发底层回购条款的事实。然而,两被告在此后出具的投资报告中仍未进行更正披露,直接影响了投资者对于2017年度目标公司经营盈利情况及项目风险的判断,显有不当。3)被告存在未按约向投资者披露基金资产负债、基金承担的费用等,亦有违信息披露义务。
(3)管理人迟延提起仲裁主张回购、在仲裁中所采取的保全措施不当:1)两被告在标的企业2017年度净利润触发回购条款时即具备通过仲裁行权的正当性,即便两被告已在2018年10月先行发函主张权利,在发函未果后理应及时提起仲裁,但两被告直至某某2018年度净利润触发回购条款后才于2019年7月申请仲裁,可以认定构成迟延行使股权回购请求权。2)案外人于2018年11月1日前已向北京仲裁委员会申请财产保全,系第一顺位冻结实控人持有的标的企业42.14%的股权,后采取以股抵债方式于2021年12月10日登记成为某某的股东,且就此被告在2019年1月发布的《2018年四季度投资报告》已提及,表明两被告当时已注意到实控人被提起仲裁及股权被冻结的事实。若两被告在2017年度净利润触发回购条款后及时提起仲裁,或能在先保全实控人名下财产并增大获偿的可能性,而两被告迟延行权在一定程度上影响了财产保全的顺位与回款程度,进而影响基金退出与投资者利益。此外,两被告在仲裁中申请保全金额与仲裁回购金额相差甚大,两被告对按照2,500万元申请保全并未提供决策依据,亦未作出充分合理解释,……认定两被告在仲裁中所采取的保全措施有所不当。
案例三:北京信文资本管理有限公司等与张某合同纠纷——北京金融法院(2022)京74民终1157号
[法院认为 ]
在本案中,北京金融法院认为作为基金管理人在运作基金过程中未能落实风控措施:包括未能落实股权质押登记、应收账款质押登记、实际办理抵押的不动产抵押物与计划不符且价值偏低等情形,基金管理人所述各项理由均不足以合理解释其未尽到勤勉谨慎义务的事实,该种违约行为使得基金的资金损失风险增高,有悖于投资者合理预期,应认定为重大违约。上述风控措施未落实到位属于“可能影响基金份额持有人合法权益的重大信息”,基金管理人未予披露,亦构成违约。由于未能落实风控措施,在标的企业未按期偿还贷款后,基金管理人至今未能从标的企业及其保证人、抵押人、质押人追回贷款,给基金的投资人造成实际损失。
同样的案例还有北京金融法院审理的信文资产管理(江苏)有限公司等与胡畹华委托理财合同纠纷案,在该案(2023)京74民终803号判决书中,北京金融法院认为管理人信文资产管理(江苏)有限公司存在同样的未能勤勉尽责的各项行为。
案例四:蒋某与某某公司金融委托理财合同纠纷——上海市奉贤区人民法院(2023)沪0120民初20723号
[法院认为 ]
《基金合同》第十二条“私募基金的投资”第(三)点“投资范围”约定:涉案基金应投资于江苏万象建工集团有限公司(以下简称万象建工)股权,资金用于补充万象建工流动资金。在资金闲置期间,可存放或投资于银行存款、银行理财产品、货币型基金。但被告违反了上述约定,将涉案基金所募得的资金,出借给案外人张洪飞使用,该行为致使包括原告在内的投资人的投资风险增大,系重大违约行为。……其次,被告在案外人张洪飞无法还清款项的情况下,置投资人利益于不顾,在《还款协议》中放弃了对万象建工、鼎大集团、姜金钟、苏常高等人的权利,严重违反基金合同的约定及《私募投资基金监督管理暂行办法》、《中国证监会关于加强私募投资基金监管的若干规定》的相关规定,足以认定其行为构成重大违约。
同样的案例还有上海市奉贤区人民法院审理的信文资产管理(江苏)有限公司等与胡畹华委托理财合同纠纷案,在该案 (2023)沪0120民初20736号判决书中,上海市奉贤区人民法院认为管理人某某公司存在同样的未能勤勉尽责的各项行为。
案例五:某某公司1 与李某其他合同纠纷案——上海金融法院(2024)沪74民终681号
[本院认为 ]
在本案中,上海金融法院认为,作为被告的基金管理人某某公司1存在多项违约行为,未能尽到信义义务:
(1)未按约提供担保措施,且底层的目标公司虽存续,但自2018年6月最后一次分配后无其他进展,各家法院的执行亦进入停滞状态,导致底层资产受损时无法及时要求约定的担保人先行偿付的可能性,违反了信义义务的要求,未达到基金管理人应尽的勤勉职责,与投资者的损失有因果关系。
(2)某某公司1违反了信息披露义务:1)《资产管理合同》约定某某公司1作为资产管理人应向委托人提供年度报告和临时报告,通过邮寄、传真或电子邮件至少一种方式提供。审理中,某某公司1仅通过公司网站这一渠道将年报、清算报告等信息予以披露,该披露方式并非《资产管理合同》约定的披露方式,且某某公司1未提供证据证明将这仅有的披露方式告知李某。2)《披露办法》要求私募基金管理人应当按照规定通过某某协会指定的私募基金信息披露备份平台报送信息;投资者可以登录某某协会指定的私募基金信息披露备份平台进行信息查询。实践中某某公司1未将信息上传至私募基金信息披露备份平台。综上所述,法院认定某某公司1作为信息披露义务人未尽到相应的信披义务,妨碍李某作为投资人及时赎回基金份额的权利,某某公司1存在过错。
案例六:A资产公司与谭×1等合同纠纷案——北京金融法院(2025)京74民终227号
[法院认为 ]
(1)A资产公司在基金管理过程中未能做到勤勉尽责,其在本案中虽然委派代理人出庭,但是因主要项目负责人已经失联,目前A资产公司对案涉基金的基本情况并不了解,相关材料均无法提供,且期间因存在异常经营情形被中国证券投资基金业协会注销私募基金管理人登记。
(2)A资产公司未履行清算义务,在基金到期后未按照《基金合同》约定及时成立清算小组履行清算职责,亦未积极采取措施。A资产公司作为专业的基金从业机构,对其负有的合同义务以及适当性义务、告知说明义务、勤勉尽责义务等责任应当有合理认知,其未充分履职的行为具有主观过错,且与李×1的投资损失有直接因果关系。
案例七:苏某与某某公司等其他合同纠纷——上海市虹口区人民法院(2024)沪0109民初824号
[法院认为 ]
李某案生效判决已认定某某公司11在披露义务上存在实质性违约,并在案涉基金的管理中超越了合同约定的投资范围,违反了管理人诚信、勤勉义务,对投资者造成了损失,本院对此予以确认,不再赘述。
(三)监管及司法实务观点汇总
1.基于以上的规定、监管案例及司法裁判案例来看,私募基金管理人的信义义务贯穿于基金募、投、管、退各个阶段
除了《证券投资基金法》《私募投资基金监督管理条例》《私募投资基金监督管理暂行办法》中的宗旨性、原则性的规定,监管机构通过更多具体的规定以正向“要求”、反向“禁止”的方式来将管理人的信义义务体落实到基金的不同环节,具体体现在:

2.从我们汇总的案例情况来看,实务中管理人违反信义义务的情形主要包括如下方面:
(1)在募集阶段:未能进行合格投资者确认、未履行投资者适当性义务、未进行充分的风险揭示、未能履行约定的冷静期和回访确认、未履行基金备案手续。
(2)在投资阶段:投前对投资标的未进行充分的尽职调查、就投资事宜未按照约定进行投资决策、未按照约定的投资范围进行投资活动、投资过程中存在利益冲突/利益输送、关联交易事项未经决策。
(3)在投后管理阶段:未按照监管要求或合同约定进行信息披露、未落实约定的投资担保/风控措施、挪用基金财产、未及时按照约定进行期间分配、不公平对待不同的投资者。
(4)在退出阶段:未及时进行基金的清算、未及时按照约定启动底层项目的投资退出程序、在发生风险事项后未及时采取保全等风险保障措施、在业绩对赌条件触发后未及时要求回购方回购/财务司法措施。
私募投资基金纠纷中的常见争议问题
(一)基金未完成清算是否影响管理人承担赔偿责任?
答:从现有的司法案例来看,近年来司法裁判机构更倾向于保护投资者权益,不再一味要求“先清算、再追责”,因此,基金是否完成清算不足以影响管理人承担相应的赔偿责任。
1.核心争议:基金未清算,损失是否已确定?
从司法案例来看,当基金未清算时,管理人或销售机构最常见的抗辩理由是“损失尚未确定”。对此,裁判机构的观点不一,主要分为三种:

2.裁判机构如何认定“损失已发生”?
裁判机构在判断损失是否已确定时,会进行“穿透式”审查,重点考察以下几个方面:
(1)底层资产的真实状况:这是最重要的考量因素。如果底层资产已无价值或收回可能性极低(如被恶意挪用、核心抵押物已灭失等),裁判机构会认为继续等待清算已无意义,从而认定损失已固定。
如在上海金融法院作出的(2021)沪74民终1743号判决书中,法院认为“基金的清算结果是认定投资损失的重要依据而非唯一依据,有其他证据足以证明投资损失情况的,人民法院可以依法认定损失。”主要理由包括:“第一,根据公司发布的《临时信息披露公告》及庭审查明事实,案涉基金资产已被案外人恶意挪用,涉嫌刑事犯罪,且主要犯罪嫌疑人尚未到案。其次,《私募基金合同》约定,案涉基金的权益基础为明某企业对卓某公司的股权收益。现明某企业并未依照基金投资目的取得卓某公司股权,合同约定的案涉基金权益无实现可能。同时,根据《私募基金合同》中约定的清算程序,由清算小组统一接管基金财产,并在基金财产清理、确认债务债权后,对剩余财产进行分配。而现实客观情况是,募集的基金资产已经脱离管理人控制,清算小组也未接管基金财产。因此,考虑到基金清算处于停滞状态,无法预计继续清算的可能期限,且无证据证明清算小组实控任何可清算的基金财产,如果坚持等待清算完成再行确认当事人损失,不具有现实可行性。故一审判决据此认定当事人损失已经固定,以投资款、资金占用利息作为损失基数,本院予以认可。”
(2)管理人是否存在严重过错或违约行为:如果管理人存在重大过错或根本违约,并且该行为是导致损失发生的主要原因,裁判机构更倾向于提前介入。
如上海市奉贤区人民法院在(2023)沪0120民初20736号判决书中认为,“针对焦点二被告是否存在违约行为……被告未能充分尽到适当性义务……就勤勉尽责义务而言……首先,《上海马洲万象1号私募投资基金基金合同》第十二条‘私募基金的投资’第(三)点“投资范围”约定:涉案基金应投资于于某某集团1某某公司7(以下简称某某集团1)股权,资金用于补充某某集团1流动资金。在资金闲置期间,可存放或投资于银行存款、银行理财产品、货币型基金。被告违反了上述约定,将涉案基金所募得的资金,出借给案外人张某2使用,该行为致使包括原告在内的投资人的投资风险增大,系重大违约行为。其次,被告在案外人张某2无法还清款项的情况下,置投资人利益于不顾,在《还款协议》中放弃了对某某集团1、某某集团3、姜某、苏某等人的权利,严重违反基金合同的约定及《私募投资基金监督管理暂行办法》《中国证监会关于加强私募投资基金监管的若干规定》的相关规定,足以认定其行为构成重大违约,被告某某公司1应就其未履行法定及约定义务向原告承担赔偿责任。针对焦点三如认定被告存在违约,应该承担的违约责任范围。基于前述分析,本院认为被告在案涉基金投资过程中存在重大违约,并因此造成原告资金损失。因原告产生资金损失并非系正常投资风险导致,而系由被告违约行为所致,故应由被告向原告赔偿全部的投资本金及相关的资金占用损失。”
其他参考案例:北京金融法院(2023)京74民终1830号、上海市奉贤区人民法院(2023)沪0120民初20885号。
(3)清算程序是否已实质停滞:如果管理人怠于履行清算义务,导致清算程序长期无法推进,裁判机构可能不再将完成清算作为前置条件,否则会变相鼓励管理人拖延。
如在上海金融法院作出的(2024)沪74民终742号判决书中,法院认为损失已确定,主要理由为:“案涉基金2017年1月23日发布清算公告,在向底层资产追索中,相关诉讼、仲裁已经结案,执行案件也陆续终结本次执行,投资者在2018年6月最后一次分配后至今未获清偿,故根据基金清算实际进展,可以认定损失客观发生。”
其他参考案例:北京市通州区人民法院(2024)京0112民初30999号、北京市朝阳区人民法院(2022)京0105民初11153号、上海市浦东新区人民法院(2021)沪0115民初104287号、北京金融法院(2024)京74民终1052号。
综上所述,私募基金未清算,投资者仍有索赔的权利,管理人仍有被判承担赔偿责任的风险,关键在于是否有证据证明“管理人存在过错”与“损失已实质性确定”这两个核心事实。
(二)私募投资基金纠纷中的举证责任如何分配?
在私募基金投资纠纷中,举证责任的分配是决定诉讼走向的关键。核心原则是“谁主张,谁举证”,但基于管理人的专业地位和信息优势,法律对其也规定了更为严格的举证要求。
从现有的司法案例来看,裁判机构一般都是基于《全国法院民商事审判工作会议纪要》第75条的规定来要求投资者与管理人分别承担对应的举证责任。《全国法院民商事审判工作会议纪要》第75条规定:“在案件审理过程中,金融消费者应当对购买产品(或者接受服务)、遭受的损失等事实承担举证责任。卖方机构对其是否履行了适当性义务承担举证责任。卖方机构不能提供其已经建立了金融产品(或者服务)的风险评估及相应管理制度、对金融消费者的风险认知、风险偏好和风险承受能力进行了测试、向金融消费者告知产品(或者服务)的收益和主要风险因素等相关证据的,应当承担举证不能的法律后果。”
结合规定及司法案例,具体而言,投资者和管理人要分别承担如下举证责任并承担举证不能的后果:
1.投资者需举证证明的核心事项
(1)自身适格性:需提供合格投资者证明,如金融资产证明、收入证明、以及已签署的《风险揭示书》等,证明自己符合私募投资门槛并知悉风险。
如基金业协会官网《5·15全国投资者保护宣传日|上海仲裁委员会:基金仲裁典型案例(三)》载明1,“本案中,一方面,基金管理人A已经要求Y提供相应的资产证明文件;另一方面,Y提交的金融资产证明包括证券和银行账户,合计金额超过300万元,形式上已经满足合格投资者的要求。即便如Y所述其并非合格投资者,也是由于其自身提供虚假证明,而不能苛求基金管理人A对Y主动提供的虚假资产证明进行过于严格的实质审查。”
(2)损失的存在:需证明投资本金及预期收益的损失,例如付款凭证、基金合同、份额确认文件以及管理人无法按期兑付或基金净值大幅下跌的证据。
如上海金融法院在(2021)沪74民终775号判决书中认为,本案投资者俞某在《资管合同》项下的委托资金计150万元,系因融资人A公司违约,导致“J15号”资管计划提前终止、相关信托计划提前终止、《资管合同》提前终止履行后至今仍未获得兑付。故一审法院根据本案的客观状况,就此认定投资者的实际投资损失确已产生,并无不当……本案中,涉及融资人A公司及其保证人多次违反《回购合同》约定的事项……而L证券公司作为专业的金融投资机构,在涉案“J15号”资管计划的风险控制上应当尽到专业审慎的注意义务,但该公司对上述事项却没有及时披露和控制相应风险,亦未采取积极有效的措施促使《回购合同》项下的义务得以履行,在维护投资者于《资管合同》项下的合法利益方面,存在一定的违约过错,应承担相应的责任……虽然涉案“J15号”资管计划尚未最终清算结束,但考虑到本案投资者已经产生损失的事实,在《资管合同》对于管理人如何承担违约赔偿责任并未约定具体的损失赔偿计算方式的情况下,为了填补投资者所遭受的实际损失,并结合L证券公司的过错程度,一审法院酌定L证券公司对本案投资者的赔偿范围为俞某投资本金的30%,亦无不妥。
(3)管理人的不当行为:需初步证明管理人存在违约或违法行为,如管理人存在虚假宣传、承诺保本保收益、未评估风险承受能力等违反适当性义务的行为,证明管理人擅自改变合同约定的投资范围、投向禁止领域、未按约定披露信息等行为。
如上海市浦东新区人民法院在(2021)沪0115民初49747号判决书中认定管理人通过补充协议承诺保本;广州市越秀区人民法院在(2020)粤0104民初5523号判决书中认定管理人未完成基金备案即募集资金,且注销资质后继续运作,构成重大过错;南京市中级人民法院在(2020)苏01民终5949号判决书中认定管理人未披露基金撤销备案的重大信息,违反诚实信用义务等。
(4)因果关系的初步关联:需要证明投资损失与管理人的不当行为之间存在时间上和逻辑上的关联。
如济南铁路运输中级法院在(2020)鲁71民初150号判决书中认为,“在案涉基金合同履行过程中,金色木棉还存在未严格履行编制基金财务会计报告和基金定期报告,向投资人揭示私募基金资产运作情况等违规违约行为,但该行为侵害的是侯某的知情权,与侯某未能如约实现基金投资预期收益并无因果关系。”
2.管理人需举证证明的核心事项
(1)管理人需要证明已履行“适当性义务”。
这是监管和司法审查的重点。管理人必须提供详细证据,证明其已对投资者进行了风险识别能力和风险承担能力测评、向投资者充分揭示了产品风险(《风险揭示书》签署是必须项)、所推介的产品与投资者的风险承受能力相匹配。
如北京金融法院在(2025)京74民终227号判决书中认为,案涉基金属于R4级基金产品,适合风险承受能力为C4,C5型的合格投资者,A资产公司不能提供充分证据证明其已经建立了金融产品的风险等级评估及相应管理制度、已向李×1进行了风险等级测试、已审核投资者是否为合格投资者等,应当认定A资产公司未履行适当性义务。
(2)管理人需要证明已履行“信义义务”。
这是判断管理人是否需担责的核心。管理人需就“投资决策的合理性”提供证据链,通常包括:详尽的尽职调查报告、合规的投资决策流程记录(如投决会纪要)、持续的投后管理记录(如跟踪报告、风险处置方案)。
如北京市朝阳区人民法院在(2021)京0105民初57608号判决书中认为,“第一,本案中,富某提交了募集说明书,案涉基金重点宣传北京市核心商圈的商业物业、抵押物价值、不良资产市值及不良资产处置实现的周期短等因素,虽然万方鑫润公司不予认可,但……万方鑫润公司未提供案涉基金募集阶段向投资人交付了真实客观的宣传资料以及对底层资产进行尽职调查等相关证据,故相应举证不能的后果由其自行承担。同时,《不良资产收益权基金合同》约定基金管理人对中恒天公司在芜湖恒一有限合伙留存的收益分配账户进行监管,万方鑫润公司未举证证明其对收益分配账户进行了监管。综上,万方鑫润公司在募集宣传和投前尽调方面存在过错。第二,……虽然万方鑫润公司提交了投后管理报告,但万方鑫润公司未举证证明在不良资产收益权基金存续期内通过官网或者合同约定的其他方式向富某披露了投后管理报告,现有证据仅能证明在基金到期不能按期兑付后,万方鑫润公司在官网进行了相关公告,故万方鑫润公司未在投后管理阶段向富某尽到信息披露义务,构成严重违约。”
(3)若管理人主张损失由市场风险等不可归责于自身的原因导致,也需提供相应证据。
如北京金融法院在(2025)京74民终35号判决书中认为,综合某基金公司已履行了基本的告知说明义务以及陈某具备一定投资经验的情况,本院认定,某基金公司在销售产品过程中存在的适当性义务履行瑕疵不足以影响陈某的投资决策,案涉基金亏损的市场风险应当由作为投资者的陈某自行承担。
综上所述,在私募投资基金纠纷中,投资者需先“初步证明”损失和过错,而管理人则需“充分证明”自己已尽职履责,否则就要各自承担自己举证不能的后果。
(三)赔偿损失金额如何确定?
从现有的司法案例来看,裁判机构一般都是基于《全国法院民商事审判工作会议纪要》第77条“【损失赔偿数额】”条的规定来确定基金管理人的赔偿责任金额。《全国法院民商事审判工作会议纪要》第77条规定,“卖方机构未尽适当性义务导致金融消费者损失的,应当赔偿金融消费者所受的实际损失。实际损失为损失的本金和利息,利息按照中国人民银行发布的同期同类存款基准利率计算。”
比如在济南铁路运输中级法院(2022)鲁71民初9号民事判决书中,法院认为“关于投资人赵某的损失数额:根据《全国法院民商事审判工作会议纪要》第77条:‘卖方机构未尽适当性义务导致金融消费者损失的,应当赔偿金融消费者所受的实际损失。实际损失为损失的本金和利息,利息按照中国人民银行发布的同期同类存款基准利率计算’的规定,基金管理人秃鹰公司应赔偿投资人赵某损失的本金和利息。对于投资人赵某的利息损失,……因《基金合同》约定并不保证基金能够进行固定收益分配,投资人赵某关于按照约定的业绩比较基准计算利息的请求不能成立,现有证据亦不能证实基金管理人秃鹰公司在《基金合同》的订立、募集过程中存在欺诈行为,本案利息应以中国人民银行发布的同期同类存款基准利率计算。”
再比如,在上海市奉贤区人民法院 (2023)沪0120民初20723号民事判决书中,法院认为“被告在案涉基金投资过程中存在重大违约,并因此造成原告资金损失,且该等资金损失并非系正常投资风险导致,而系由被告违约行为所致,故应由被告向原告赔偿全部的投资本金及相关的资金占用损失。虽然案涉基金合同无保本保息承诺,但原告确因被告的违约行为产生了原本不应有的损失,该损失范围包含投资基金的本金,及长期占用资金的损失。故原告主张被告将支付的款项均用于充抵投资本金后继续返还剩余投资本金损失,及以剩余投资本金损失为基数按照同期人民银行贷款基准利率(2019年8月20日以后为同期一年期LPR标准)计算自投资日起的资金占用损失于法有据。需要特别说明的是,如后续基金清算后原告获得的清算分配资金,应从上述赔偿金额中予以扣除或充抵。”
综上所述,一般在管理人存在未尽适当性义务、信义义务等情形下,会裁决支持由管理人承担投资者的投资本金及该等投资本金按照中国人民银行发布的同期同类存款基准利率计算的利息损失的赔偿责任。
(四)基金管理人免责的理由有哪些?
《全国法院民商事审判工作会议纪要》第78条规定:“【免责事由】因金融消费者故意提供虚假信息、拒绝听取卖方机构的建议等自身原因导致其购买产品或者接受服务不适当,卖方机构请求免除相应责任的,人民法院依法予以支持,但金融消费者能够证明该虚假信息的出具系卖方机构误导的除外。卖方机构能够举证证明根据金融消费者的既往投资经验、受教育程度等事实,适当性义务的违反并未影响金融消费者作出自主决定的,对其关于应当由金融消费者自负投资风险的抗辩理由,人民法院依法予以支持。”
比如,在北京金融法院(2025)京74民终35号 民事判决书中,法院认为“适当性义务的核心是确保投资者实质知悉风险。监管部门对销售高风险金融产品录音录像的要求,是为了让投资者清楚知晓投资风险。某基金公司在销售产品过程中,对产品的风险提示说明过程虽未进行录音录像,但根据其提交的陈*签名的《投资者承诺书》《风险揭示书》《风险告知书》等文件,能够证明其已对基金产品的风险完成了实质告知。……从陈*的投资经验来看,在购买案涉基金产品之前,其曾购买过相关基金产品,从事过股权投资基金等风险较高投资行为等,且陈*在投资者声明处签字确认:作为该私募资金的投资者,本人已充分了解并谨慎评估自身风险承受能力,自愿自行承担投资该私募基金所面临的风险。此外,陈*在庭审中也自认系合格投资者。因此,陈*在决定购买案涉基金产品前应当对潜在的投资风险具有一定判断能力。综合某基金公司已履行了基本的告知说明义务以及陈*具备一定投资经验的情况,本院认定,某基金公司在销售产品过程中存在的适当性义务履行瑕疵不足以影响陈*的投资决策,案涉基金亏损的市场风险应当由作为投资者的陈*自行承担。”
再比如,在北京金融法院(2023)京74民终1830号民事判决书中,法院认为“……某投资公司未尽到基金管理人的适当性义务与董*的损失之间存在一定的因果关系。董*在不充分了解自身所投资产品的交易内容和交易风险的情况下,为追求私募基金的高收益,贸然支付投资款,其自身亦有一定过错。综上,法院认定董*应对自己的投资损失承担20%的责任,某投资公司对董*的投资损失承担80%的赔偿责任。”
再比如,在上海金融法院(2024)沪74民终889号民事判决书中,法院认为“王某作为完全民事行为能力的成年人,之前曾投资过理财产品,具有一定的投资经验,亦应当对投资风险与收益相当有一定认识和理解;并且,……2021年6月7日王某完成投资者风险承受能力评估(评估结果为进取型),该风险承受能力等级与其当日购买的案涉基金产品风险等级(中风险)相匹配。故王某自身亦存在一定的过错,其应当自行承担相应责任。综合考虑某某银行1虹口支行侵权行为、双方过错程度等因素,一审法院酌情确定某某银行1虹口支行应对王某的损失承担90%的赔偿责任,王某自行承担10%的责任。”
综上,私募基金管理人的责任认定,核心在于其是否充分履行法定义务、投资者自身是否存在过错,以及损失与双方行为之间的因果关系。若管理人已尽责而损失源于投资者过错或无因果关系,则管理人可免责;若双方均有过错,则需根据各自过错程度及原因力比例分担相应责任。
注释
1 访问网址:https://investor.amac.org.cn/community/tzzhdzthd/ylj/202205/t20220523_13759.html。
本文作者
高磊

合伙人
北京办公室
gaolei@vtlaw.cn
李守倩

合伙人
北京办公室
lishouqian@vtlaw.cn
王志强
律师
北京办公室
wangzhiqiang@vtlaw.cn