随着全球产业链重构,印度尼西亚凭借其庞大的人口红利、丰富的自然资源和稳定的经济增长,正成为中资企业海外投资建厂的热门之地。尤其是印尼的人口优势,其为世界第四大人口大国,人口总数约为2.8亿,年龄中位数仅为29岁,并将长期处于人口红利期。但是其虽劳动力供给丰富,但印尼的劳动法体系以“保护本地劳动力”为核心原则,与中国存在诸多根本性差异。故本文将剖析两国劳动法的核心异同,助力投资者平稳跨越合规鸿沟。
核心相似点:共同的底线
尽管细节千差万别,中印尼两国劳动法在一些基本原则上存在共识:
1. 书面劳动合同:两国法律均强制要求与员工签订书面劳动合同。这是确立劳动关系、明确双方权利义务的基石。
2. 反歧视原则:都禁止基于性别、种族、宗教、残疾等因素的就业歧视。
3. 社会保障:两国都建立了强制性的社会保障体系,要求雇主和雇员共同缴纳相关费用[在印尼主要为BPJS 医疗保险(BPJS Kesehatan)和 BPJS 劳工保险(BPJS Ketenagakerjaan)。
4. 职业健康与安全(OHS):雇主有义务提供安全、健康的工作环境,并遵守相关的安全标准。
印尼的社保主要组成及缴纳比例如下:

注:医疗险(JKN)以每月 12,000,000 印尼盾为缴费工资上限,即便员工薪酬超过该标准,仍以该标准作为上限缴纳。
关键差异点:风险与挑战所在
差异之处才是合规风险的高发区。中国企业管理者必须特别注意以下几点:

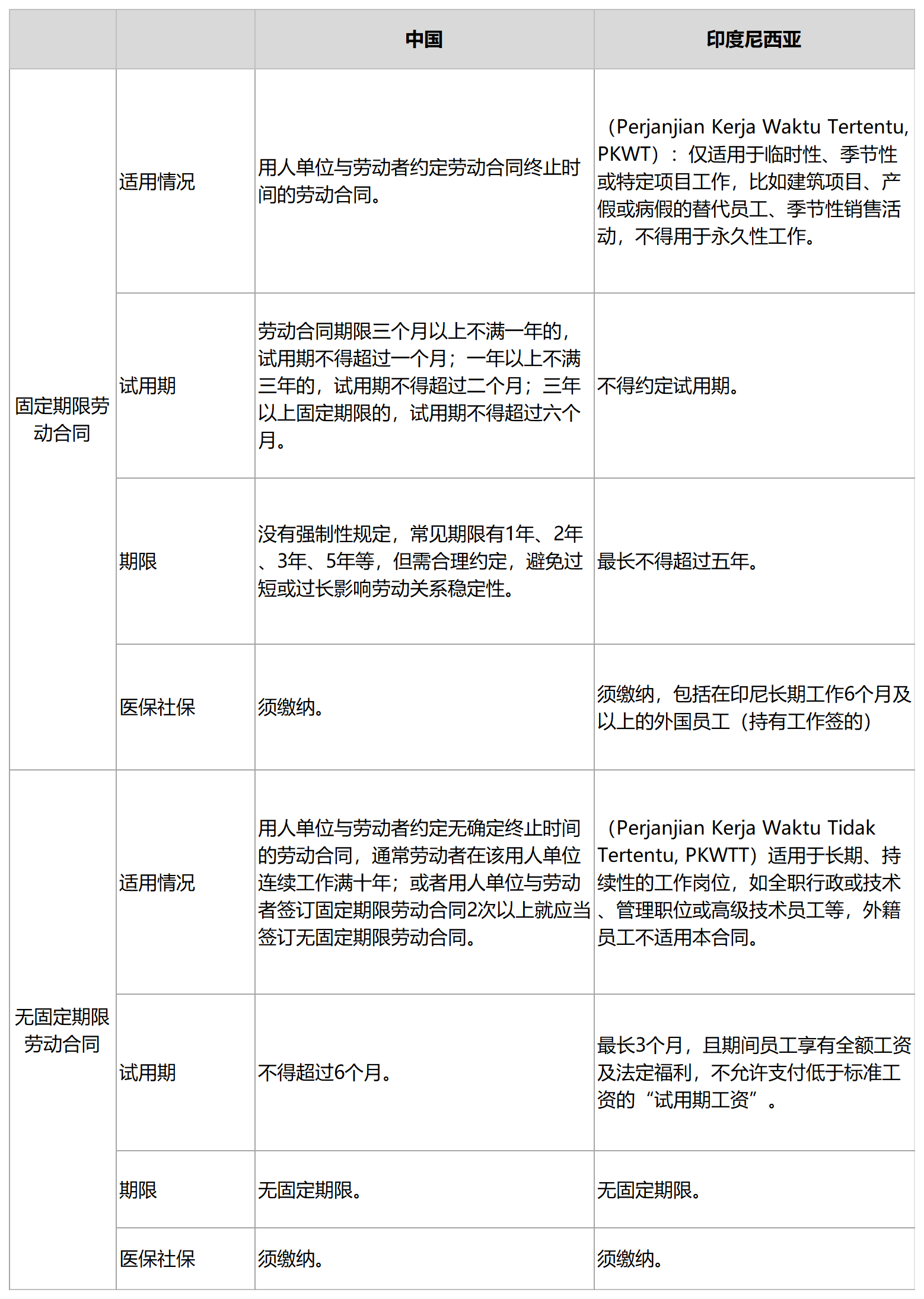
合规提示:中国和印尼两国的“固定期限劳动合同”与“无固定期限劳动合同”完全不是一个概念。在印尼,如果将所有员工签为固定期限合同,有可能被视为实质违反应当签署无固定期限劳动合同之约定,面临员工的劳动仲裁索赔以及行政处罚,故必须根据岗位性质严格区分并分别签署PKWT和PKWTT。

合规提示:印尼的加班文化与中国不同,员工对加班补偿非常敏感。务必建立清晰的加班申请和审批流程,并准确计算和支付加班费,否则极易引发劳资纠纷。
这是两国劳动法差异最大、风险最高的领域。在中国,劳动合同解除的原因和后果并不因劳动合同类型存在差异。但在印尼,会因为劳动合同类型不同以及解除原因不同而产生截然不同的赔偿标准。
1. 固定期限劳动合同的解除后果
(1)补偿金(kompensasi):若员工工作满1个月以上,无论解除原因,雇主需支付补偿金,计算公式为:(工作时间/12)×月工资。
特殊情况:小微企业或外籍员工可协商补偿金数额,或无需支付。
需要特别提示的是,该补偿金的支付并不因劳动合同解除的原因而发生变化。即区别于中国,如果因为劳动者存在重大过错,用人单位可以无责解除,但是在印尼,无论是否因员工出现过错、劳动合同到期终止、员工自行离职等,只要发生劳动合同终止情形的,用人单位均须进行补偿。
(2)赔偿金(ganti rugi):若一方在合同到期前“无故”解除合同,需支付赔偿金,金额为合同剩余期限内的工资总额。
例外情形:合同到期、工作完成、法院判决等无需支付赔偿金。
同样需要特别说明的是,区别于中国,用人单位能向劳动者进行索赔、主张违约金的,仅有用人者违反竞业限制协议、泄露商业秘密等极端情况,但是在印尼,提前解除劳动合同的劳动者亦应当向用人单位承担赔偿责任。
2. 无固定期限劳动合同的解除后果
(1)遣散费:一般每工作1年支付1个月工资,最高不超过9个月工资。
特殊情况:员工长期患病或残疾、退休等,遣散费比例可能调整(如200%、175%等)。
(2)服务期奖金:工作满3年及以上,按年限阶梯式发放,最高可达10个月工资。
(3)补偿金:包括未休年假折现、搬迁费用等法定福利。
(4)离职费:若因员工自愿辞职、旷工等无需支付遣散费和服务期奖金时,雇主需支付离职费(若合同约定)。
对于无固定期限合同员工,非法解雇的后果可能是法庭判决恢复劳动关系并支付欠薪,或支付高达2倍的法定补偿/遣散费。
合规提示:在印尼,解雇极其困难,成本高昂,法律强烈倾向于保护员工。建议企业在伊始就将相关解雇成本计入的用工预算当中,并在劳动合同履行过程中严格遵守法律规定的义务,遵从解雇程序,避免法律风险。
3. 员工福利与假期

合规提示:THR是印尼劳动法的一项特色规定,企业必须提前做好资金准备,按时足额发放,否则会引发严重的群体性事件和劳工部门处罚。
给中国投资者的行动建议
1. 本土化咨询,敬畏当地法律:在设立公司初期,就必须聘请精通劳动法的印尼本地律师或专业顾问,对人事制度、劳动合同、公司规章进行审阅和本地化设计。
2. 制度先行,书面化管理:建立完善的、符合印尼法律的内部规章制度(Company Regulation/PP),并报劳工部门备案。所有管理行为(如警告、奖惩)均需留有书面记录。
3. 文化融合,尊重宗教习俗:印尼是宗教国家,尊重员工的祈祷时间、斋月习俗等至关重要。良好的人文关怀能有效提升员工归属感,减少劳资摩擦。
4. 善用外包,分散风险:对于非核心、临时性或季节性岗位,可以考虑使用印尼合法的劳务外包(TKA)或临时工外包服务。但这同样需要严格遵守相关法规,避免被认定为“虚假外包”。
印尼市场机遇无限,但其劳动法律环境堪称“员工的天堂,雇主的考场”。中资企业唯有放下国内惯性思维,以空杯心态深入学习当地法规,将合规内置于运营的每一个环节,才能在这片充满活力的千岛之国行稳致远,真正实现投资的成功与共赢。
本文作者
赖晶晶

合伙人
深圳办公室
laijingjing@vtlaw.cn
李黎芳

律师
深圳办公室
lilifang@vtlaw.cn
郭强禹

律师
深圳办公室
guoqiangyu@vtlaw.cn
袁溪蔓

律师
深圳办公室
szyuanximan@vtlaw.cn