目录
引言:时代机遇下的金融创新使命
第三章 升华:从单点赋能到产业生态构建
第四章 拓展:探索未来发展的新征程
结论:迈向具有全球影响力的融资租赁新高地
时代机遇下的金融创新使命
在全球经济格局深度调整、逆全球化思潮暗流涌动与我国高水平对外开放持续向纵深推进的双重背景下,海南自由贸易港作为国家赋予的重大战略使命承载地,正以全方位、多层次、宽领域的开放姿态,书写着新时代改革开放的崭新篇章。融资租赁,这一集融资与融物、贸易与技术更新于一体的现代金融工具,凭借其与实体经济天然紧密的联结属性、灵活高效的资源配置功能,已然成为海南自贸港金融创新的核心突破口与产业升级的关键引擎。
从2020年《海南自由贸易港建设总体方案》(以下简称《总体方案》)的宏伟蓝图绘就,到2021年《中华人民共和国海南自由贸易港法》(以下简称《自贸港法》)的正式施行提供坚实法治保障,再到后续一系列配套政策文件的密集出台,国家层面为融资租赁产业在海南自贸港的蓬勃发展构建了系统完备、科学规范、运行有效的制度框架。这些政策红利并非孤立存在的“单点突破”,而是相互支撑、协同发力的“政策矩阵”,从财税优惠、外汇便利、海关监管到产业配套,形成了全方位的赋能体系。当前,海南自贸港融资租赁产业的发展,已不再局限于政策红利的“被动承接”,而是转向“主动创新”的新阶段,融资租赁正以更丰富的形态嵌入自贸港的产业肌理。
基石
自贸港顶层设计下的政策赋能体系
海南自贸港融资租赁产业的创新发展,植根于国家赋予的独特战略定位与一系列高含金量的政策红利。这些政策历经多年的迭代完善,已形成覆盖财税、外汇、海关、产业配套等多个维度的立体化、协同性支持体系,为融资租赁企业在琼展业搭建了低门槛、高效率、高便利的发展平台。
(一)财税政策的“引力场”
企业所得税优惠是海南自贸港最核心的竞争力之一。根据《关于海南自由贸易港企业所得税优惠政策的通知》(财税〔2020〕31号),对注册在海南自贸港并实质性运营的鼓励类产业企业,减按15%的税率征收企业所得税。这一政策直接且有力地降低了融资租赁企业的运营成本。关键在于“鼓励类产业企业”的认定。根据《海南自由贸易港鼓励类产业目录(2024年本)》,与融资租赁直接相关的产业包括“对小微企业、农户和新型农业经营主体的融资租赁服务中的直接租赁服务”“外商投资的融资租赁服务”以及“船舶租赁和海洋石油勘探、开发、生产业务相关设备、仪器、物业租赁”。这使得聚焦于特定产业领域的融资租赁公司能够明确享受税收红利。
此外,针对企业新购置(含自建、自行开发)的固定资产或无形资产,单位价值不超过500万元(含)的,允许一次性计入当期成本费用扣除;超过500万元的,可以缩短折旧、摊销年限或采取加速折旧、摊销的方法。这项政策对于飞机、船舶、大型医疗设备等资本密集型的融资租赁业务而言,显著改善了企业的现金流,增强了再投资能力。
然而,政策落地的关键挑战在于“实质性运营”的认定。对于通常为单一项目设立、人员配置精简的特殊目的公司(SPV),如何满足“生产经营、人员、财务、财产实施实质性全面管理和控制”的要求,曾是行业痛点。2025年3月,海南省地方金融管理局等五部门联合印发《关于加快促进飞机和船舶租赁产业发展的通知》,精准破解了这一难题。该政策率先允许金融租赁公司及其专业子公司在海南自贸港内设立管理型项目公司,同时支持SPV公司享受自贸港企业所得税优惠政策。这一创新性规定,使得像浦银金租设立浦银(海南)租赁有限公司这样的管理型SPV成为可能,标志着自贸港融资租赁核心政策的实质性落地,为行业大规模集聚扫清了制度障碍。
(二)外汇管理的“便利通道”
跨境融资是融资租赁,特别是飞机、船舶等大型设备跨境租赁业务的命脉。海南自贸港在外汇管理领域的创新,为行业注入了活水。根据《国家外汇管理局关于扩大跨境贸易投资高水平开放试点的通知》及海南分局的实施细则,海南允许符合条件的融资租赁公司与其下设的SPV共享外债额度。

这一政策的意义在于:传统的SPV公司因净资产规模小,独立申请的外债额度有限,难以满足大型设备采购的巨额融资需求。而融资租赁母公司通常拥有较高的外债额度,但自身业务可能不直接使用。额度共享机制允许SPV直接使用母公司的外债额度从境外融资,相较于母公司借入外债再通过关联贷款给SPV的模式,避免了额外的操作及税费成本,简化了外债登记、开户及结汇流程,显著提升了跨境融资效率,降低了综合融资成本。政策明确要求参与共享的母子公司均需注册在海南自贸港,并具备完善的内控制度和业务方案,确保了风险可控。
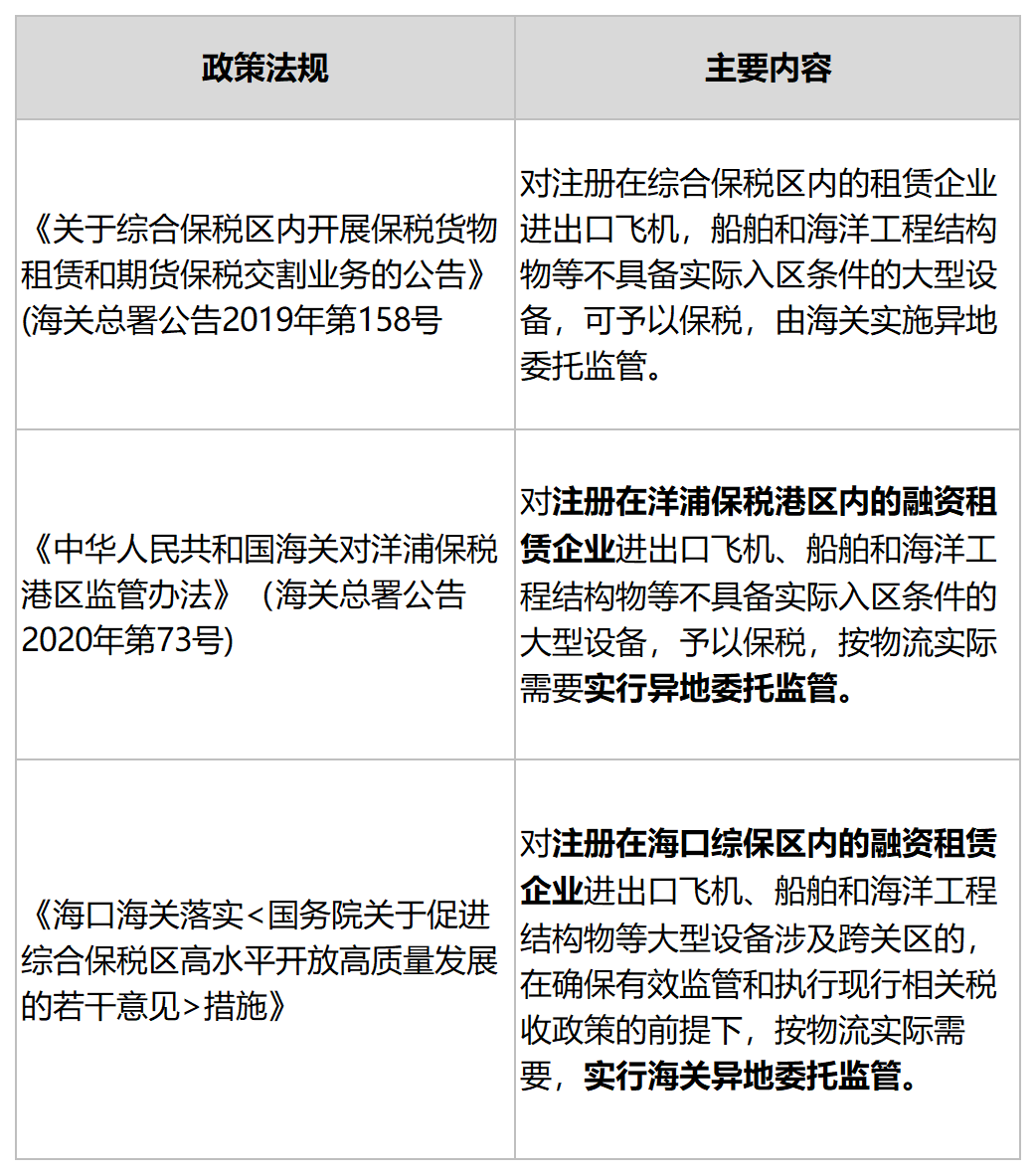
(三)海关监管的“模式创新”
对于飞机、船舶、海洋工程结构物等大型设备租赁业务而言,货物的通关便利性与成本控制直接影响业务的可行性与盈利性。海南自贸港在海关监管领域推出的“异地委托监管”模式,彻底解决了大型设备实际入区难、通关周期长、物流成本高的行业痛点,为海南在大型设备租赁领域打造了独特竞争优势。
根据海关总署相关公告,对注册在洋浦保税港区、海口综合保税区等海关特殊监管区域内的融资租赁企业,进出口飞机、船舶和海洋工程结构物等不具备实际入区条件的大型设备,可予以保税,并按物流实际需要,实行海关异地委托监管。

这意味着,租赁物无需实际运入综保区进行仓储和报关,而是由综保区海关申报,由设备所在地(如机场、船厂)海关实施查验放行。这一模式彻底解决了飞机、船舶等“大家伙”实际入区操作难、成本高、周期长的问题,大幅降低了企业的物流成本和时间成本,使得海南在开展大型设备跨境租赁业务时,具备了与天津、上海等传统租赁聚集地竞争甚至超越的独特优势。
以浦银(海南)租赁有限公司向海南航空交付首架空客A320neo飞机为例,该飞机从欧洲空客工厂生产完成后,直接飞往海南海口美兰国际机场。浦银(海南)租赁有限公司向海口综合保税区海关申报,海口综合保税区海关委托海口美兰机场海关实施查验放行,飞机无需进入综合保税区即可直接交付海南航空投入运营。此次业务通过异地委托监管模式,不仅节省了约850万元的物流及仓储费用,还将通关周期从传统模式的18天缩短至4天,充分体现了该模式的实践价值。
(四)配套产业的“协同效应”
融资租赁产业的健康发展离不开实体产业的支撑,而实体产业的升级也需要融资租赁的金融赋能。海南自贸港推出了一系列与融资租赁产业高度协同的配套政策,形成了“政策互促、产业联动、生态共生”的良好发展格局。
船舶登记政策:《海南自由贸易港国际船舶条例》确立以“中国洋浦港”为船籍港的国际船舶登记制度,登记主体外资股比不受限制,且境内建造的船舶在此登记并从事国际运输视同出口并给予出口退税。这直接吸引了船舶租赁业务集聚。
保税油加注政策:对进出海南岛的国内航线航班加注保税航油免征关税、增值税和消费税;对在洋浦港从事内外贸同船运输的境内船舶,允许加注保税油。这降低了航空公司和航运公司的运营成本,间接促进了飞机和船舶租赁的需求。
航权开放政策:试点开放第七航权,鼓励外国空运企业经营至海南的客货运航班,增加了海南航空市场的活跃度,为飞机租赁创造了更广阔的市场空间。
医疗器械租赁新规:海南省药监局专门出台《海南省医疗器械融资租赁经营质量安全监督管理规定》,对医疗器械融资租赁的经营许可、质量管理、租后服务等全过程进行规范,填补了监管空白,为这一细分领域的健康发展提供了制度保障。
旅游产业政策:支持游艇、房车、高端旅游设施等租赁业务发展,出台了游艇登记便利化、房车营地建设补贴等政策,推动国际旅游消费中心建设。
新能源产业政策:对光伏、风电、储能等绿色能源项目给予补贴支持,鼓励融资租赁企业为这些项目提供设备融资服务,助力国家生态文明试验区建设。
热带特色高效农业政策:支持农业机械设备租赁业务发展,对融资租赁企业向农户、新型农业经营主体提供农业设备租赁服务给予税收返还,促进农业现代化发展。
这些配套政策与融资租赁核心政策相互呼应、协同发力,形成了“政策包”效应,不仅为融资租赁企业提供了广阔的业务空间,也推动了融资租赁与实体产业的深度融合,为海南自贸港产业升级注入了强劲动力。
突破
核心政策落地与标杆项目实践
政策的生命力在于执行。海南自贸港融资租赁产业的创新发展,并非停留在政策文本层面,而是通过一个个标杆项目的成功落地,将政策优势转化为实实在在的发展动能。这些项目不仅验证了政策的可行性与有效性,也为行业发展提供了可复制、可推广的实践经验,推动海南自贸港融资租赁产业实现了从“政策吸引”到“业务集聚”的关键突破。
(一)破冰之举:国内首家金融租赁管理型项目公司诞生
2025年8月29日,浦银金融租赁股份有限公司在海口江东新区设立的浦银(海南)租赁有限公司完成注册。这不仅是浦银金租在自贸港的首个管理型项目公司,更是国内金融租赁行业首家此类公司。其突破性意义在于,它标志着前述《关于加快促进飞机和船舶租赁产业发展的通知》中关于SPV实质性运营认定难题的解决方案从理论走向实践。
随后在2025年11月,浦银(海南)租赁有限公司正式开业,并同步完成了首架空客A320neo飞机向海南航空的交付。这个项目是“政策-企业-地方服务”高效协同的典范:省级金融管理部门牵头破解政策瓶颈;海口江东新区管理局组建专班,提供从政策对接到注册落地的“一站式”服务,大幅压缩办理时限;企业则迅速将政策红利转化为实际业务。此举为整个行业树立了可复制、可推广的样板,宣告海南在吸引金融租赁龙头机构方面取得了关键性突破。
(二)模式创新:“租赁代位”与高效服务
紧随其后,其他金融机构也快速跟进,并探索出更具效率的业务模式。2025年11月,中银金融租赁通过其在江东新区注册的SPV公司——鹏程中琼一号租赁(海口)有限公司,以“租赁代位”模式,从爱尔兰一家租赁公司购入一架737-800飞机产权,并继续履行原租赁合同出租给本土航空公司。
“租赁代位”模式的精妙之处在于,它实现了资产所有权的平稳转换和租赁合同的无缝衔接。飞机无需实际进出保税区进行繁琐的“退出-再进口”流程,极大节省了调机成本和时间,避免了承租人运营的中断。这充分体现了海南自贸港在监管流程上的灵活性与创新性,以及地方政府在推动项目落地时展现出的“海口速度”和专业化服务能力。
(三)产业联动:从航空到航运、医疗的全面开花
随着核心政策的落地与标杆项目的引领,海南自贸港融资租赁业务已从航空租赁逐步拓展至航运、医疗、新能源等多个领域,形成了多点开花、全面发展的良好态势,深度融入海南“3+1+1”现代化产业体系。
航空租赁:除浦银、中银金租外,招银金租也通过其海口项目公司向海南航空成功投放空客A321neo飞机。海航引进空客A330neo飞机,凭借“零关税”政策享受了约1.14亿元的税款减免,这其中的政策红利系通过融资租赁结构得以实现,最终惠及航空公司,大幅降低了机队引进成本。
航运租赁:2025年10月,中信金融租赁旗下SPV公司完成了“绿上海”轮的所有权及国籍登记,这是全国首艘享受出口退税政策且悬挂五星红旗的金融租赁企业所属船舶。该业务将新建船舶增值税退税的享惠主体由传统运输企业拓展至金融租赁公司,是航运金融领域的重大制度创新,为金融租赁公司开拓航运市场提供了成功范例。
医疗设备租赁:随着《海南省医疗器械融资租赁经营质量安全监督管理规定》的出台,结合博鳌乐城国际医疗旅游先行区的“特许准入”政策,海南在高端医疗器械跨境租赁领域开辟了新赛道。政策明确了融资租赁企业从事医疗器械租赁的资质、流程和质量安全管理要求,为行业规范化发展奠定了基础。
这些标杆项目共同印证了一个事实:海南自贸港的融资租赁政策不是“纸上谈兵”,而是能够切实落地、解决企业实际痛点、催生真实业务的“催化剂”。
升华
从单点赋能到产业生态构建
随着核心政策的突破和标杆项目的引领,海南融资租赁产业的发展逻辑正在从依靠单项政策吸引企业,向构建共生共荣的产业生态系统演进。这是一个从“政策洼地”到“生态高地”的升华过程。
(一)产业集群的初步形成
海口江东新区、洋浦经济开发区、三亚中央商务区等重点园区,正成为融资租赁企业的集聚地。江东新区依托临空经济优势,聚焦飞机租赁;洋浦依托“中国洋浦港”和港口优势,聚焦船舶和海洋工程装备租赁;三亚中央商务区则依托旅游消费中心定位,探索游艇、高端消费品租赁等。这种基于区位和产业基础的差异化定位,有助于形成特色鲜明、错位发展的产业集群。
政府的目标也日益清晰。《海南省加快构建具有特色和优势现代化产业体系三年行动方案(2025-2027年)》明确提出,要“精准释放飞机船舶租赁SPV实质性运营认定政策红利,吸引金融租赁、融资租赁公司来琼展业”,并设定了到2027年“三亚中央商务区现代金融产业集群资产管理金额接近6000亿元”的具体目标。这标志着融资租赁已被纳入海南现代产业体系的核心组成部分进行系统谋划。
(二)“租赁+”产业融合生态
海南的融资租赁生态,绝非独立的金融业态,而是深度嵌入“3+1+1”现代化产业体系(旅游业、现代服务业、高新技术产业+热带特色高效农业+制造业)之中,形成“租赁+”的融合模式。
租赁+航空:是海南自贸港最成熟的融合模式。融资租赁企业不仅为海南航空、南方航空海南分公司等本土航空公司提供飞机租赁服务,还通过产业联动,带动了航材贸易、航空维修、飞行培训等配套产业的发展。
租赁+航运:紧密围绕洋浦国际航运枢纽建设,为船舶制造、港口建设、海洋油气开发等领域提供设备租赁服务。例如,中信海租(洋浦)船舶租赁有限公司在开展船舶租赁业务的同时,与洋浦港务集团合作,为港口集装箱码头提供起重机、运输车辆等设备租赁服务。
租赁+医疗:主要聚焦博鳌乐城国际医疗旅游先行区,为高端医疗设备引进、医疗机构建设提供金融支持。融资租赁企业通过跨境租赁方式,为乐城先行区内的医院引进了质子治疗系统、手术机器人、高端影像设备等一批国际先进医疗设备,使海南的医疗服务水平得到显著提升。
租赁+旅游:探索游艇、房车、高端旅游设施租赁,丰富国际旅游消费中心业态。
租赁+新能源:为光伏、风电、储能等绿色项目提供设备融资,服务国家生态文明试验区建设。
租赁+农业:聚焦热带特色高效农业,为农户、新型农业经营主体提供农业机械设备租赁服务。
这种产融结合的模式,使融资租赁从单纯的资金提供方,转变为产业发展的合作伙伴和价值共创者。
(三)服务与监管体系的完善
产业生态的健康发展,离不开优良的营商环境和有效的风险防控。海南自贸港从政务服务、金融基础设施、专业中介服务、风险防控等多个层面,不断完善配套体系,为融资租赁产业的持续健康发展提供了有力保障。
政务服务优化:海南自贸港始终坚持以企业需求为导向,持续优化政务服务,为融资租赁企业提供高效、便捷的办事环境。重点园区推出的“专班服务”“极简审批”等创新举措,成为优化营商环境的重要抓手,也体现了政务工作从“管理者”到“服务者”的转变。
金融基础设施强化:一方面,海南自贸港通过推进EF账户(多功能自由贸易账户)试点扩容、建设跨境资金监测平台等举措,为融资租赁企业的跨境资金流动提供了安全、高效的通道。另一方面,海南自贸港成功上线跨境资金监测平台(二期),整合海关、税务、外汇、银行等多部门数据,实现对跨境资金流动的实时监测、风险预警与精准监管,为融资租赁企业提供更加便捷的合规服务。
专业中介集聚:海南自贸港通过政策引导,吸引了律所、会计师事务所、资产评估机构、航运经纪、飞机经纪等一批专业服务机构落户,为融资租赁企业提供全流程的专业服务支持。
风险防控加强:在鼓励创新的同时,强调“管得住”。通过建立租赁资产登记系统、完善跨境资金流动监测、强化对融资租赁公司的合规监管,筑牢风险防线,确保行业行稳致远。
拓展
探索未来发展的新征程
尽管海南自贸港融资租赁产业已取得了初步的发展成就,但在迈向具有全球影响力的融资租赁新高地的征程中,仍面临着市场竞争加剧、业务领域局限、专业人才短缺、风险防控压力等多重挑战。同时,随着全岛正式启动封关运作、RCEP的深入实施以及“一带一路”倡议的持续推进,海南自贸港融资租赁产业也迎来了前所未有的发展机遇。未来,海南自贸港应继续以制度集成创新为核心,以产业融合为路径,以数字化转型为动力,以风险防控为保障,推动融资租赁产业实现更高质量、更可持续的发展。例如,一方面,海南自贸港融资租赁产业在巩固飞机、船舶等传统优势租赁领域核心竞争力的基础上,需主动对接产业升级与市场需求变化,布局并拓展具有高增长潜力的新兴租赁赛道,重点聚焦新能源装备、数字经济基础设施、现代农业装备及文旅装备等领域,构建多元化、高适配性的资产配置体系。同时,应充分依托《区域全面经济伙伴关系协定》(RCEP)框架下的关税减免、贸易便利化等政策红利,以及“一带一路”倡议下区域经济合作的广阔空间,以东南亚等新兴市场为突破口,积极探索跨境租赁业务创新模式。另一方面,海南自贸港可积探索极构建多层次的资本市场链接,推动符合条件的租赁公司发行绿色债券、资产支持证券(ABS)等,拓宽融资渠道,盘活存量资产。
迈向具有全球影响力的融资租赁新高地
海南自由贸易港融资租赁业的创新发展进程,集中展现了从“政策赋能驱动”向“产业生态构建”的演进逻辑。其发展起点依托于具备全球竞争力的税收、外汇及海关政策体系,核心突破源于管理型特殊目的载体(SPV)、租赁代位权等针对性制度创新对行业痛点的精准破解,而发展升华则体现为与实体经济深度融合的产业生态培育实践。未来,海南融资租赁产业若能持续聚焦制度集成创新核心方向,深化“租赁+”产业融合发展模式,健全风险防控体系,并主动顺应数字化转型与绿色发展浪潮,必将在中国融资租赁产业格局中占据独特且重要的战略地位。这一发展不仅能为自贸港现代化产业体系构建提供金融支撑,更有望推动海南发展成为面向亚太、辐射全球的跨境租赁与资产管理枢纽,为海南自由贸易港建设注入关键金融动力。
本文作者
黄辉

律师
海口办公室
huanghui@vtlaw.cn
韩婧

律师
海口办公室
hanjing@vtlaw.cn