执行到了最后一步,被执行人竟然串通案外人伪造合同、虚构债务提虚假执行异议或异议之诉,申请执行人该如何应对?本文结合执行异议之诉司法解释及关联法律、司法解释,拆解几类常见虚假异议行为的套路,并就如何应对提出建议。
执行异议之诉本是保障真实权利人权益的 “救济通道”,但实践中部分被执行人与案外人恶意串通,通过虚构债权债务、伪造交易文件等方式提起虚假异议,企图拖延执行、转移财产。这类行为不仅直接损害申请执行人的债权实现(如导致拍卖中止、标的贬值),更挤占司法资源、扰乱执行秩序,甚至引发“执行难”连锁反应。
2025年7月23日最高人民法院发布了《关于审理执行异议之诉案件适用法律问题的解释》(以下简称“《解释》”),其中第二十一条针对虚假异议之诉作出系统性规定,明确了虚假行为类型与法律后果,该条规定重申了先前虚假异议之诉有关规定。但在实践中,要识别和认定案外人恶意异议非常困难,法院追究责任的比例也比较低。我们以“虚假诉讼、执行异议、刑事、罚款”作为关键词检索,仅检索出近十年66例刑事案件入罪,其中包含17起二审案件。笔者结合实务经验和检索案例,归纳了几类常见的虚假异议行为的操作手法,并就如何识别、如何搜集证据以及如何应诉提供建议,希望对申请执行人能够有所帮助。

(以上为alpha检索截图)
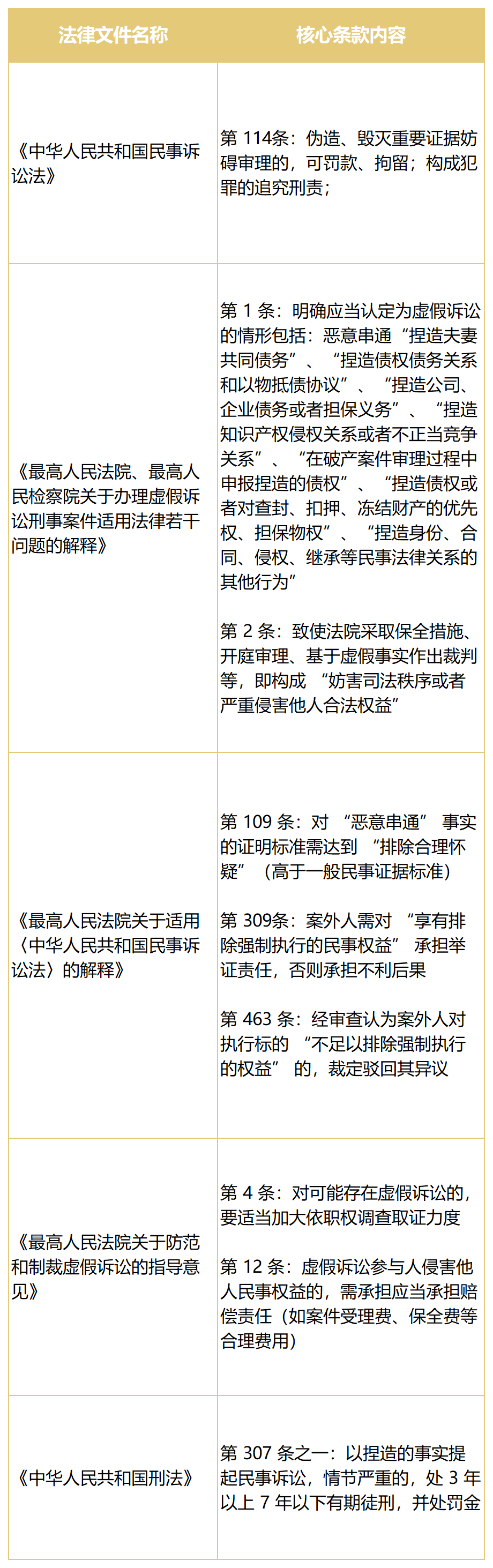
执行异议之诉司法解释及关联法律、
司法解释的相关规定
(一)《解释》对虚假异议之诉的界定与处罚
《解释》第二十一条明确了两类行为构成虚假异议之诉:
1. 案外人与被执行人恶意串通,通过伪造证据(如虚假合同、虚构付款凭证、伪造居住证明)妨碍执行;
2. 案外人单方捏造案件事实(如虚构租赁关系、虚假购房、伪造担保物权)排除强制执行。
对上述行为,法院将直接驳回诉讼请求,并根据《中华人民共和国民事诉讼法》相关规定,对行为人处以罚款(个人10万元以下,单位5万元至100万元)、拘留(15日以下) ;若涉嫌刑事犯罪,法院需将线索移送公安机关立案侦查。情节严重可能构成“虚假诉讼罪”,最高可判处7年以下有期徒刑。
同时,《解释》明确诉讼代理人、证人、鉴定人等参与虚假诉讼的,同样需承担法律责任(如罚款、行业惩戒)。
因虚假异议导致执行标的无法处置或价值减损的,申请执行人可另行提起损害赔偿诉讼,主张赔偿迟延履行利息、案件受理费、鉴定费等损失。
(二)关联法律及司法解释的相关条文

虚假异议与虚假异议之诉的常见情形
(一)虚假以物抵债型异议
[典型特征 ]
被执行人与案外人虚构债权债务,通过签订《以物抵债协议》主张执行标的已抵偿给自己,以此排除执行。
[操作手法 ]
1. 债权债务 “突击形成”:在执行标的查封前,虚构借款、货款等债权(金额与标的价值基本一致或者更多);
2. 资金 “循环走账”:通过案外人向被执行人转账,再由被执行人转回案外人账户,伪造 “付款凭证”;
3. 抵债后 “实际控制不变”:协议签订后,被执行人仍占有、使用执行标的(如房屋由被执行人继续出租、居住),仅通过 “书面协议” 主张权利。
[识别要点 ]
1. 核查抵债协议签订时间与查封时间的间隔(间隔过短需警惕);
2. 申请法院调取双方银行流水,排查 “转账 - 回流” 异常记录;
3. 实地核实标的占有情况(如物业费、水电费仍由被执行人缴纳)。
(二)伪造购房合同型异议
[典型特征 ]
案外人伪造与被执行人的《房屋买卖合同》,声称查封前已购房并支付全款,主张 “物权期待权” 排除执行。
[操作手法 ]
1. 合同“倒签日期”:将合同签订时间提前至查封前,但纸张、墨迹新旧程度与日期不符;
2. 付款“虚假佐证”:提供手写收据(无银行流水)、现金收款证明(无第三方见证),或利用关联账户 “走账” 伪造付款记录;
3. 占有“形式化证明”:仅提供1-2个月的物业费单据,无装修记录、入住照片等实际占有证据。
[识别要点 ]
1. 要求案外人提供合同备案证明(开发商销售房屋需网签备案,个人二手房需过户预告登记);
2. 核查付款凭证:大额购房款无银行转账记录的,需重点质疑;
3. 调取标的所在小区物业台账、水电缴费记录,确认实际居住人是否为案外人。
(三)虚构租赁关系型异议
[典型特征 ]
被执行人与案外人虚构长期租赁合同,以“买卖不破租赁”为由,主张拍卖后继续使用标的,阻碍拍卖成交或降低成交价。
[操作手法 ]
1. 租赁“超长期限”:签订5-20年租赁合同,且约定“一次性支付全部租金”(如10年租金50万元);
2. 租金“异常支付”:以现金、债权抵销等方式支付租金,无银行流水佐证;
3. 租赁“形式化履行”:仅签订合同,案外人未实际使用标的(如商铺仍由被执行人经营或者房屋空置)。
[识别要点 ]
1. 审查租赁合同签订时间:若在抵押、查封后签订,租赁关系不得对抗申请执行人;
2. 核查租金支付:一次性支付多年租金需提供银行转账记录,现金支付需有第三方见证(如物业、中介);
3. 实地调查:商铺需查看营业执照、经营台账;住宅需查看家具家电归属、入住痕迹(如快递收件人、社区登记信息)。
(四)其他典型虚假异议类型
[虚假离婚析产型 ]
被执行人与配偶通过《离婚协议》,将夫妻共同财产(如房产、股权)全部分配给配偶,配偶再以“所有权人”身份提异议。识别要点:离婚时间与债务形成时间接近(如债务到期后1个月内离婚)、财产分割明显不公(如被执行人净身出户)、配偶未实际支付对价。
[虚假劳动报酬型 ]
被执行人与员工虚构“拖欠工资”事实,通过劳动仲裁取得《仲裁调解书》,再以“劳动报酬优先权”(优于一般债权)提异议。识别要点:工资金额远超同岗位市场标准、无考勤记录 / 工资发放流水、员工与被执行人存在亲属关系。
[虚假担保物权型 ]
被执行人与案外人虚构抵押、质押关系,案外人以“担保物权人”身份主张优先受偿权。识别要点:担保合同签订时间在债权到期后、担保财产未办理抵押 / 质押登记、担保金额与标的价值严重不符。
申请执行人应对虚假异议或
异议之诉的具体措施
(一)证据收集:精准识破虚假事实
虚假异议的核心漏洞在于“事实虚构”,申请执行人需通过以下方式固定证据,形成完整反驳链:
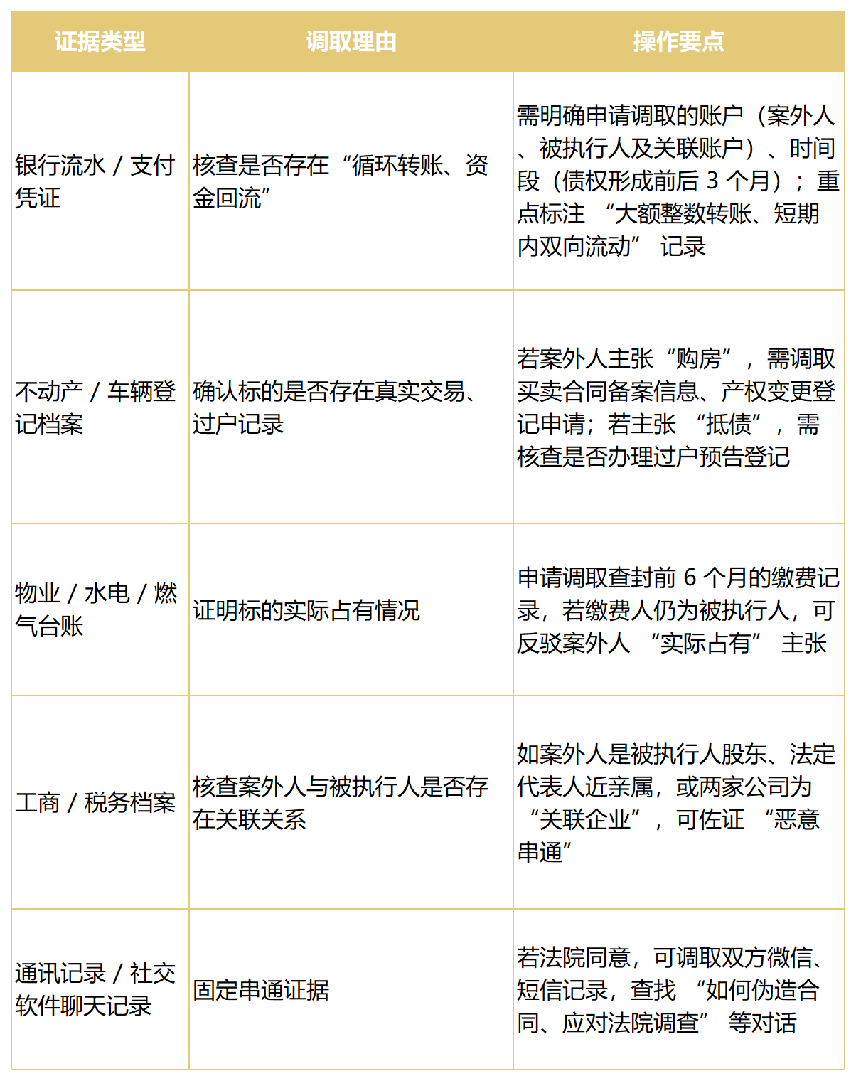
1. 申请法院调取关键证据

2. 实地调查取证
不动产标的
拍摄标的现状(如是否有人居住、门口张贴的水电费通知单),走访物业了解实际使用人(可录音固定证言);若标的为商铺,查看营业执照经营者是否为案外人。
动产标的(如车辆、设备)
确认标的存放地点,核实实际控制人(如车辆行驶证仍在被执行人名下、设备仍由被执行人使用)。
证人走访
联系标的周边邻居、前租户,了解标的实际使用情况(需制作《调查笔录》并由证人签字,关键证人还可以申请出庭作证)。
3. 申请司法鉴定
当案外人提供的核心证据(如合同、收据)存疑时,需及时申请司法鉴定,常见类型:
笔迹 / 印章鉴定
确认合同签字是否为被执行人本人所签、印章是否为真实备案印章(如开发商公章、公司合同章)。
形成时间鉴定
判断合同、收据的纸张、墨迹形成时间是否与载明日期一致(排除“倒签”可能)。
资金流向鉴定
委托审计机构核查双方资金往来,出具《资金流向报告》,证明“付款”实为“走账”。
注意:司法鉴定需在举证期限内提出,申请时需预交鉴定费,若最终认定证据虚假,可要求案外人承担该费用。
(二)诉讼策略与技巧
1. 异议审查阶段
在法院审查执行异议(未进入诉讼)阶段,申请执行人需主动提交《异议反驳意见书》,重点说明:
案外人提供的证据存在“时间矛盾”(如合同签订时间早于标的购买时间)、“逻辑漏洞”(如一次性支付大额现金却无资金来源证明);
申请法院传唤案外人、被执行人到庭接受询问(虚假异议方往往因“串供不彻底”在询问中露馅,这个办法在实践中经常有效)。
2. 异议之诉阶段
进入诉讼程序后,申请执行人需围绕“案外人无真实权益、双方恶意串通”展开抗辩,核心策略:
(1)主张案外人证据不足
根据《民事诉讼法解释》第 309条,案外人需对 “享有排除强制执行的民事权益” 承担举证责任,申请执行人可针对以下情形反驳:
案外人仅提供《以物抵债协议》,未提供原债权债务凭证(如借条、买卖合同),主张“债权不真实”;
案外人提供的付款凭证为“现金收据”,无银行流水,主张“付款未实际发生”;
案外人未提供物业费、水电费等占有证据,主张“未实际控制标的”。
(2)强化 “恶意串通” 的证据论证
需结合以下事实,证明双方存在恶意串通:
关联关系:案外人与被执行人是亲属、股东、员工等关系(可通过工商档案、户籍信息证明);
时间巧合:债权形成、合同签订、异议提出均在 “执行关键节点”(如查封前1周、评估拍卖前1个月);
利益关联:案外人与被执行人有其他利益往来或债权债务关系,帮助被执行人逃避执行可以使案外人在其他方面获益。
(3)申请法院采取制裁措施
若有充分证据证明虚假诉讼,在进行应诉的同时一并提交《采取司法制裁申请书》,要求法院若认定案外人构成虚假诉讼,除了驳回案外人的诉讼请求之外,还应该:
对案外人、被执行人处以罚款、拘留;
若涉嫌犯罪,移送公安机关立案。
3. 执行阶段
申请继续执行
根据《解释》第6条,异议之诉审理期间,申请执行人可提供担保(如保证金、房产),申请法院继续处置标的(如拍卖、变卖),避免 “久拖不执”。
跟踪标的状态
定期与执行法官沟通,了解标的是否被案外人转移、隐匿;若发现案外人擅自占用标的,可申请法院责令其迁出,或对其罚款。
执行异议之诉司法解释的出台,不仅为虚假异议划定了“红线”,也为申请执行人提供了明确的应对路径。但该解释更多是针对之前法律和司法解释中关于虚假执行异议或异议之诉有关规定的汇总,其是否可以真正防范或降低虚假执行异议的行为有待观察。作为申请执行人,更重要的是掌握如何识别和应对虚假执行异议或执行异议之诉的技巧,熟悉关联法律和司法解释,善用证据调取、司法鉴定等工具,让虚假异议无处遁形;必要时可委托专业执行律师,借助其实务经验提高应对效率,最大限度维护自身债权实现。
文章延伸

为方便读者查阅,
如需要虚假执行异议或执行异议之诉大数据报告,
可扫描上方二维码添加微信获取。
万商天勤深圳强制执行中心
万商天勤深圳强制执行中心旨在应对争议解决案件中“强制执行”的重难点问题,整合深圳在强制执行领域的优质内、外部资源,汇聚拥有专业能力和丰富经验的律师,建立强制执行领域的专业团队,以攻克重大疑难的执行问题、保障强制执行工作的顺利推进。深圳强制执行中心业务范围涉及财产保全、强制执行、执行异议之诉等与执行业务相关的业务,为客户最终权利的实现提供可靠支持。
本文作者