跨境电商模式概述
历经十余年高速发展,跨境电商行业已形成多种成熟商业模式。作为A股市场的典型代表,赛维时代与安克创新分别代表了两种截然不同的业务模式与合规路径。赛维时代凭借其“多主体、多店铺、多品牌”的铺货模式起家,并通过精细化的集团架构设计,成功实现了从粗放式增长到品牌化运营的转型。而安克创新则始终坚持“研发驱动、品牌聚焦、垂直整合”的精品模式,通过全球化布局与技术创新,构建了坚实的品牌壁垒与合规体系。
赛维模式的核心在于“分散风险、规模化运营”。该模式通过设立多个独立的法律主体(店铺公司)分别在不同电商平台开店,形成庞大的店铺矩阵,以规避单一平台规则限制与封店风险。同时,通过设立香港公司作为采购与利润中心,境内公司负责生产与运营,实现跨境资金的合规流动与税务优化。这种模式的典型架构包括:境内母公司(统筹管理)、境内运营/出口公司(负责店铺运营与出口报关)、香港公司(作为采购与资金归集中心)以及多家店铺公司(用于平台开店)。其优势在于能够快速扩大销售规模、分散经营风险,但也带来了主体间关联交易复杂、税务合规风险高、管理难度大等挑战。
安克模式则代表了“品牌化、专业化、全球化”的发展路径。该模式以技术研发和品牌建设为核心,通过境内上市主体直接控股境内外子公司,形成垂直一体化的管理架构。境内主体主要负责研发、品牌管理与战略决策,境外子公司则专注于当地市场的销售、运营与客户服务。资金流与物流路径相对清晰:境内主体采购生产后,通过一般贸易方式出口至境外子公司或海外仓,再由当地子公司销售给消费者或通过平台FBA配送。这种模式的优势在于品牌价值高、合规性强、便于长期发展,但对企业的研发能力、供应链管理水平和资金实力要求较高。
附表1:两种模式的核心差异

理解这两种模式的本质差异,是跨境电商企业进行战略选择与合规架构设计的基础。接下来,本文将深入剖析两种模式在业务流程、股权架构、税务、外汇、海关及平台规则等方面的具体实践与合规要点,为行业参与者提供可落地的参考方案。
业务模式与股权架构深度解析
(一)赛维时代:多主体协同的“赛维模式”
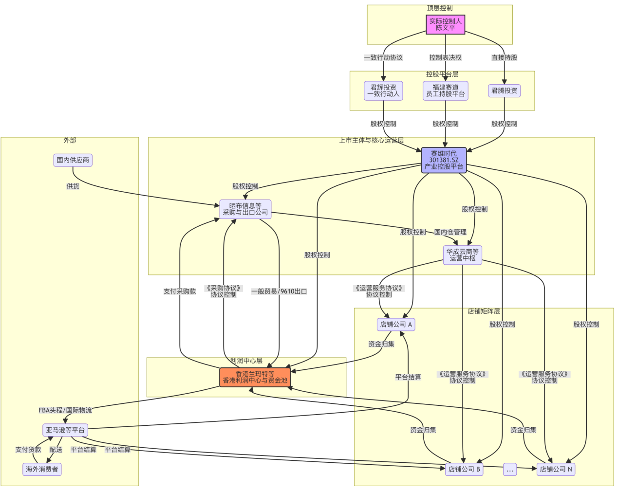
赛维时代的业务模式与股权架构是其成功上市的关键,也是行业广泛讨论的“赛维模式”的核心。该模式的设计初衷在于解决跨境电商早期发展中普遍面临的平台规则限制(如一店一企)、资金跨境流动以及税务优化三大难题。
1. 业务模式与主体关系
赛维时代的业务运作涉及多个法律主体,各司其职,形成一个完整的商业闭环。其典型的业务流程与主体关系如下:
(1)店铺公司:这是模式的前端触角。赛维时代设立了数百家(招股书披露为708家)子公司,每家子公司独立在亚马逊、eBay、Wish等第三方平台注册一个店铺。这些公司通常为“壳公司”,无实际经营场所与员工,其唯一职能就是持有店铺账号。这种“一地一司一店”的设计,旨在规避平台关于关联店铺的严格审查,将经营风险分散到各个独立的店铺主体。
(2)运营公司:以华成云商等为代表,是模式的运营中枢。这些公司拥有专业的运营团队,负责所有店铺的日常管理,包括产品上架、营销推广、客户服务等。运营公司与店铺公司之间通过签署《店铺租赁协议》或《运营服务协议》进行连接,运营公司向店铺公司支付“店铺租金”或收取服务费,以此实现业务的统一管理。
(3)采购与出口公司:以晒布信息等为代表,是模式的供应链出口端。这些公司负责向国内供应商采购商品,并办理出口报关手续。在早期,赛维时代采用“邮政小包”模式,由香港公司直接采购并委托邮政出境。后期为合规起见,调整为境内公司采购后,以“一般贸易”或“9610跨境电商”模式出口至香港公司或海外仓,并申请出口退税。
(4)香港公司:以香港兰玛特为代表,是整个模式的核心利润中心与资金池。香港公司作为独立的采购方,向境内采购公司购买商品,再销售给海外消费者。所有海外销售收入最终汇入香港公司账户。香港公司利用其自由港的税务优势,包括较低的利得税率(首200万港币的利得税率为8.25%或7.5%,超出部分为16.5%或15%)以及无增值税,实现利润的最大化与沉淀。
物流流向:商品由国内供应商发往赛维的国内仓,由运营公司管理。接到订单后,商品从国内仓通过一般贸易或9610模式出口至香港公司或海外仓,再通过国际物流(如邮政、DHL、FBA头程)配送至全球消费者。
现金流向:海外消费者支付的货款进入平台账户,再由平台结算至各店铺公司绑定的收款账户(通常是香港公司的账户或其关联账户),最终资金归集到香港公司。香港公司再向境内采购公司支付采购货款,完成资金循环。
2. 股权架构与控制关系
赛维时代的股权架构设计精巧,体现了“股权控制+协议控制”相结合的思路,旨在确保实际控制人陈文平对庞大集团的有效控制,并为上市铺平道路。
(1)顶层控股:实际控制人陈文平通过三家主体控制赛维时代:
①通过持有君腾投资100%股权,控制赛维时代39.95%的股份。
②通过持有福建赛道99%股权(员工持股平台),控制赛维时代1.03%的股份。
③通过与胞兄陈文辉签署《一致行动人协议》,控制君辉投资99%的表决权,进而控制赛维时代16.75%的股份。
④综上,陈文平合计控制赛维时代57.72%的股份,拥有绝对控制权。
(2)中层架构:赛维时代作为上市主体和产业控股平台,下设多家功能型子公司,如华成云商(运营)、晒布信息(出口)、达尔文智能(生产)等,分别承担不同职能。
(3)底层店铺:数百家店铺公司由赛维时代或其子公司全资控股。在上市前,赛维时代进行了大规模的“店铺还原”,将原先由第三方(如员工、亲友)持有的店铺全部收购或注销,确保所有店铺均纳入上市体系,解决了历史遗留的合规瑕疵。
附图1:赛维模式的股权架构及业务控制关系图

股权控制与协议控制的关系:在赛维模式中,股权控制是基础,确保了上市主体对核心资产(品牌、供应链、主要子公司)的所有权。而协议控制则是连接各主体、实现业务流动的关键。例如,运营公司并非店铺公司的股东,但通过《运营服务协议》实际控制店铺的经营;香港公司并非境内采购公司的股东,但通过《采购合同》实现货物流转。这种设计在实现商业目的的同时,也带来了关联交易定价公允性的监管挑战,成为上市审核问询的重点。
(二)安克创新:垂直一体化的“安克模式”
与赛维时代的复杂架构不同,安克创新选择了更为清晰、直接的垂直一体化模式,这与其品牌化、精品化的战略高度契合。
1. 业务模式与主体关系
安克创新的业务流程相对集中,各主体间关系清晰,强调总部强管控与全球化协同。
(1)境内上市主体(安克创新科技股份有限公司):这是集团的核心。公司总部位于长沙,负责全局战略规划、产品研发、品牌建设、供应链管理以及财务管控。几乎所有核心技术与品牌资产均归属于该主体。
(2)香港子公司(安克香港有限公司):作为集团的国际业务枢纽与中转站,安克香港扮演着多重角色:
①采购中心:向境内供应商或集团内生产主体采购产品。
②销售中心:将产品销售给集团内其他海外销售子公司(如美国、日本、欧洲公司)。
③资金池:归集部分海外销售款项,并进行集团内的资金融通。
(3)海外销售子公司:在主要目标市场(如美国、德国、日本、加拿大等)设立的全资子公司,是集团的本地化触角。这些子公司负责在当地市场的销售、营销推广、客户服务以及本地渠道开拓(如线上平台运营、线下渠道合作)。例如,安克美国公司负责亚马逊美国站、独立站及本地零售渠道的业务。
物流流向:产品由境内工厂生产后,由安克创新或安克香港通过一般贸易方式出口,批量运送至海外子公司或直接进入亚马逊FBA仓库。订单产生后,由FBA或海外本地仓直接配送给消费者。
现金流向:消费者支付的货款首先进入平台或本地销售子公司的账户,在扣除平台费用、本地运营成本后,利润部分通过股息分红或关联交易支付的方式,逐步汇回至香港公司,最终归集至境内上市主体。
2. 股权架构与控制关系
安克创新的股权架构高度集中且清晰,体现了创始人团队对公司的绝对控制。
(1)核心控制层:创始人阳萌与一致行动人贺丽直接和间接合计持股约47.04%,为控股股东。其他核心高管如赵东平、张山峰等也持有相当股份,形成了稳定的创始团队控制结构。
(2)主体层:境内上市主体安克创新科技股份有限公司直接或间接控股所有境内外子公司。这种直接持股的模式,使得集团对各业务单元拥有强大的控制力,便于统一调配资源、贯彻战略。
(3)全球布局:安克创新在全球设立了约13家境外子公司和5家境内子公司,但所有子公司均为全资或控股,不存在复杂的协议控制安排。股权控制与业务控制高度统一,管理链条短,决策效率高。
附图2:安克模式的股权架构及业务控制关系图

股权控制与业务模式的关系:安克创新的垂直一体化业务模式,决定了其不需要像赛维时代那样通过复杂的协议控制来连接多个独立主体。其清晰的股权结构,一方面保证了总部对全球业务的强管控,另一方面也大大降低了关联交易和合规的复杂性,更易获得监管机构和资本市场的认可。这种模式更适合品牌成熟、管理规范、追求长期价值的企业。
(三)两种模式的对比与启示
附表2:两种模式在架构与控制上的核心差异

核心法律与合规问题分析
跨境电商的繁荣背后,是复杂的法律与合规框架在支撑。赛维时代与安克创新在上市过程中,均对其业务模式中的核心合规问题进行了系统性的梳理与规范。本部分将从税务、外汇、海关、平台规则四个维度,深度剖析两种模式面临的挑战与应对策略。
(一)税务合规
税务问题是跨境电商企业最核心、最复杂的合规领域,直接关系到企业的利润水平与法律风险。两种模式在税务筹划上的思路截然不同,也因此面临不同的监管重点。
1. 赛维时代的税务挑战与应对
赛维模式的税务核心在于利用境内外的税制差异和内部交易进行筹划,但也因此带来了巨大的合规风险。
(1)核心风险:转移定价与“主体不一致”
赛维模式最大的税务风险在于内部交易的定价公允性。境内公司以较低价格将商品“卖”给香港公司,香港公司再以正常价格卖给海外消费者,大部分利润因此留在了税率更低的香港。这种安排极易被税务机关认定为转移定价不合理,从而进行纳税调整,要求补缴企业所得税及滞纳金。正如赛维时代在招股书中所警示的:“若内部转移定价被税务部门认为不满足独立第三方原则,则可能存在需要补缴所得税的风险。”
更进一步,近年来税务机关的监管重点已从“如何报关”升级为“数据匹配”。根据《互联网平台企业涉税信息报送规定》,亚马逊等平台需向中国税务局报送卖家的销售收入信息。在赛维模式下,店铺公司通常零申报,而实际收入却流入香港公司。一旦平台报送的销售数据与境内公司申报的数据出现巨大差异(即“有交易无申报”),将立刻触发税务稽查。近期广东等地税务局对“赛维模式”的专项调研,正是这一监管趋势的体现。
(2)应对策略:合规化转型与证据链准备
①主体还原与业务整合:赛维时代为上市,已将所有第三方店铺收归体内,并逐步将业务整合至更规范的模式中。对于仍在采用类似模式的企业,首要任务是减少不必要的壳公司,将业务流程理顺,确保收入、成本、费用在同一个法律主体或关联度极高的主体内清晰核算。
②转移定价文档准备:企业必须按照国家税务总局《关于完善关联申报和同期资料管理有关事项的公告》的要求,准备详尽的同期资料(主体文档、本地文档和特殊事项文档),证明其关联交易定价符合独立交易原则。这包括:功能风险分析、可比性分析、定价方法的选择与理由等。准备充分、逻辑清晰的文档是应对税务稽查的有力武器。
③善用税收优惠政策:赛维时代及其子公司享受了高新技术企业15%的所得税税率、小型微利企业税收优惠以及出口退税。企业应积极申请符合条件的税收优惠,但这必须建立在真实业务基础之上,而非单纯的避税安排。
2. 安克创新的税务实践
安克创新的税务筹划更为透明和主流,主要依赖于全球价值链布局和利用国内鼓励政策。
(1)全球税务筹划:安克创新通过在不同国家(如香港、美国、欧洲)设立子公司,将利润合理分配到产生价值创造的地方。例如,研发相关的核心利润留在中国境内,销售与市场推广相关的利润则分配给海外子公司。这种安排更符合全球税务实践(如BEPS行动计划)的要求,不易引发争议。
(2)境内税收优惠:安克创新作为高新技术企业,享受15%的企业所得税优惠税率。同时,其部分子公司位于前海等鼓励类产业地区,同样享受税收优惠。这些优惠是建立在真实的研发投入和业务基础之上的,合规性高。
(3)出口退税:安克创新的产品出口采用“一般贸易”模式,依法取得出口报关单,并按规定申请增值税出口退税。这是跨境电商企业最标准、最合规的税务处理方式。
3. 税务合规实操建议
(1)模式选择与长期规划:初创企业若采用赛维模式,必须有清晰的合规化路线图和时间表,随着业务壮大逐步向更透明、更整合的模式过渡。切勿将模式固化,积重难返。
(2)定价原则与文档化:任何关联交易都必须遵循独立交易原则,并保留完整的决策链、合同链、发票链和资金链证据。定价可以参考成本加成、再销售价格法等,关键是有理有据。
(3)拥抱监管,主动合规:密切关注税务政策动态,如平台信息报送、金税四期等。主动与主管税务机关沟通,进行税务健康检查,将风险扼杀在摇篮中。
(4)寻求专业支持:税务筹划与合规是高度专业的领域。企业应聘请具有跨境电商经验的税务师、会计师和律师团队,进行架构设计和风险评估。
(二)外汇合规
跨境电商的本质是跨境资金流动,因此外汇合规是企业生存的生命线。不合规的资金跨境流动,不仅会导致账户冻结、资金损失,还可能触犯刑法。
1. 赛维模式下的资金流动与风险
赛维模式的资金流具有多层、分散、最终归集的特点,这在早期为资金回流提供了便利,但也埋下了隐患。
(1)典型路径与风险点:
①海外消费者支付货款至亚马逊等平台。
②平台扣除费用后,将款项结算至店铺公司绑定的收款账户(通常是第三方支付机构如Payoneer、WorldFirst的账户,这些账户最终对应香港公司)。
③香港公司收到款项后,一部分用于支付海外费用(如物流、推广),另一部分需回流至境内,用于支付采购货款等。
(2)核心风险:个人账户与灰色渠道
在早期,许多卖家通过境内个人账户分拆收款,或通过地下钱庄等灰色渠道将资金从香港转移至境内。这是严重的外汇违规行为。近年来,随着反洗钱(AML) 和反恐怖融资(CFT) 监管的加强,银行和支付机构对异常交易的审查日益严格。一旦发现大额、高频的无真实贸易背景的资金跨境流动,账户极易被冻结。
2. 安克模式下的资金流动与合规实践
安克创新的资金流更为集中和规范,与银行体系深度结合。
合规路径:
①海外子公司收到销售货款后,留存部分用于本地运营。
②剩余利润通过股息分红、关联公司贷款偿还、商标使用费或服务费支付等方式,将资金合法地汇出。
③资金汇出时,需向银行提交合同、发票、税务备案表等证明材料,证明交易的真实性。
④香港公司收到资金后,再通过资本项目外汇业务(如外商直接投资)或货物贸易方式,将资金调回境内母公司。
3. 外汇合规实操建议
(1)告别个人账户,坚持公对公:严禁使用个人账户收取货款。所有收款账户必须是公司对公账户,且与店铺主体、签约主体保持一致。
(2)选择合规的支付服务商:与持有国内支付牌照或境外合规牌照的支付机构合作,如连连国际、PingPong等。了解其资金清算路径,确保资金来源清晰可溯。
(3)熟悉“37号文”登记与外汇备案:若涉及境内居民境外投资或返程投资,必须按规定办理《境内居民个人境外投资外汇登记表》(“37号文”登记)。在进行大额关联交易付汇前,需到银行办理税务备案。
(4)保持资金流与货物流、票据流匹配:这是外汇监管的核心原则。确保每一笔跨境资金的流动,都有对应的真实贸易背景(合同、报关单、提单、发票)作为支撑。
(5)建立应急预案:万一遇到境外账户被冻结,应立即联系专业律师,准备资金来源合法性的证明材料,与银行或监管机构积极沟通。
(三)海关申报合规
海关是跨境电商的国门守卫,其监管直接关系到货物能否顺利进出口以及企业的信用评级。两种模式在海关申报上的演变,反映了行业合规化的进程。
1. 赛维时代的海关模式演变与风险
赛维时代的海关申报模式经历了从灰色到合规的痛苦转型,是行业发展的缩影。
(1)早期模式:邮政小包
在报告期前期,赛维时代主要采用“邮政小包”模式。该模式下,香港兰玛特向国内供应商采购后,货物发往国内仓,并未向海关报关,而是由中国邮政按照个人邮递物品的方式直接寄递出境。
这种模式逃避了海关监管,没有正式的出口报关单,导致采购环节无法取得增值税进项税票,也无法享受出口退税。更重要的是,这是一种违规行为,一旦被海关查实,可能面临罚款、降级乃至刑事责任。这也是证监会在上市问询中反复追问的核心问题。
(3)后期模式:9610直邮与一般贸易
随着跨境电商综合试验区政策的推出,赛维时代自2020年下半年起,全面切换至更合规的模式:
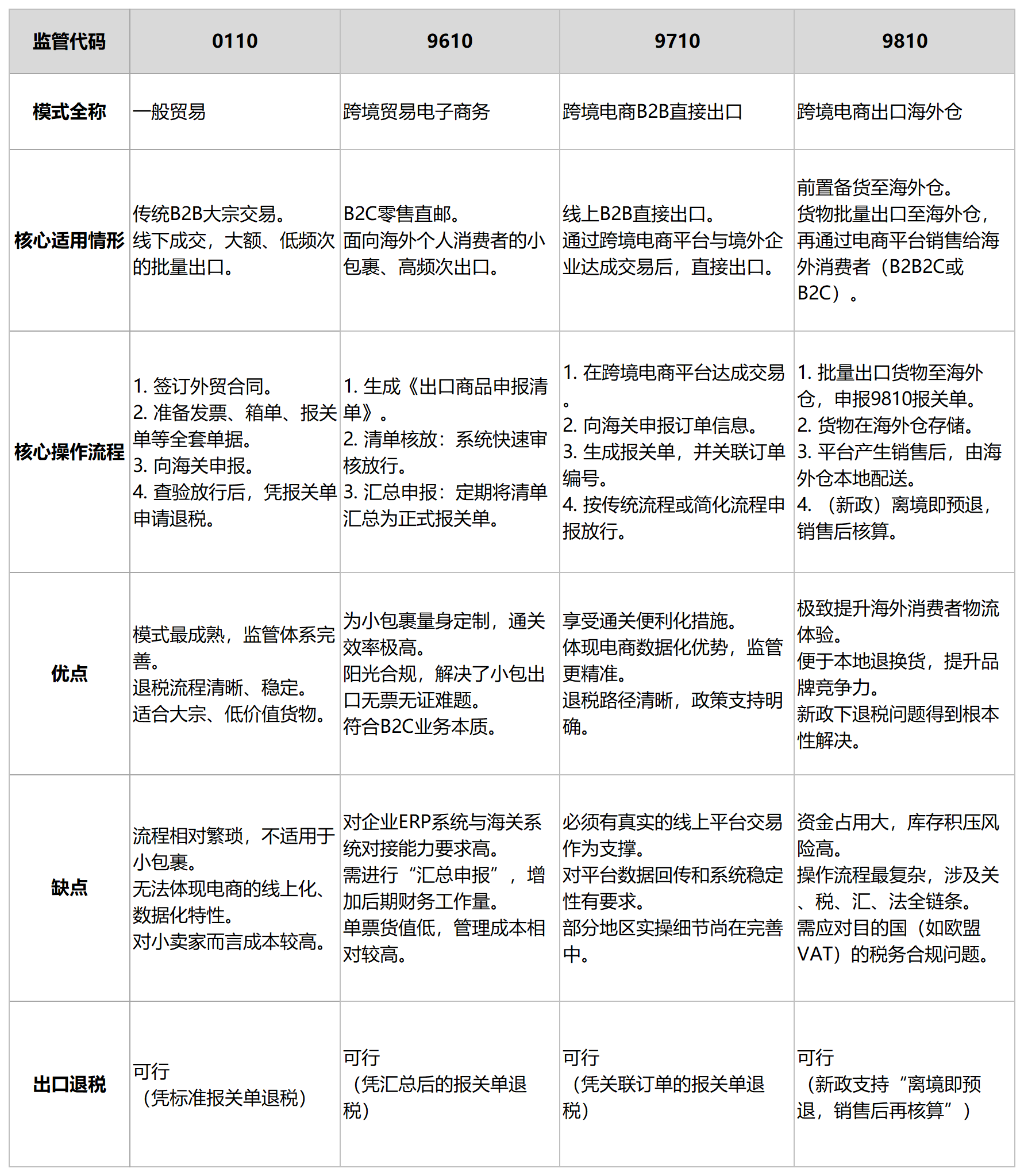
①9610跨境电商直邮模式:由境内子公司(如晒布信息)向供应商采购,商品在海关监管下,以9610方式出口至海外消费者。该模式有正式的报关单,阳光合规。
②一般贸易模式:对于批量销售的货物,通过一般贸易方式出口至香港公司或海外仓,再进行本地配送。该模式下,可以正常申请出口退税,降低成本。
2. 安克创新的海关实践
安克创新始终采用阳光化、标准化的海关申报模式。
(1)主要模式:一般贸易
安克创新绝大部分产品通过一般贸易方式出口。境内主体或香港公司作为收发货人,向海关申报,提交完整的单证(合同、发票、箱单、提单)。海关查验放行后,货物出口。凭借出口报关单,企业可以向税务局申请出口退税。
(2)辅助模式:9610与9710/9810
对于部分直邮小包业务,采用9610模式。对于通过海外仓销售的业务,则可能采用9810(跨境电商出口海外仓)模式进行申报。这些模式均为海关总署推出的正规监管方式。
3. 海关合规实操建议
(1)坚决杜绝“买单出口”与邮政小包违规操作:任何不通过正式报关出口货物的方式都是高风险行为,应立即停止。
(2)根据业务模式选择正确的监管方式:
①B2C小包直邮:选择9610或1210(保税电商)模式。
②B2B批量销售:选择一般贸易(0110)或9710(跨境电商B2B直接出口)模式。
③海外仓备货:选择9810(跨境电商出口海外仓)模式。
(3)确保“三单一致”:在跨境电商零售进口模式下,需确保支付单、订单、物流单信息一致。在出口模式下,也需确保报关单据与实际货物流向一致。
(4)维护企业海关信用等级(AEO认证):努力成为AEO认证企业,享受更低的查验率和更快的通关速度,这是企业重要的无形资产。
(5)商品归类与申报价值要准确:商品HS编码归类错误或低报价值,不仅是违规行为,还可能被认定为走私,后果严重。建议务必咨询专业的报关行或关务顾问,以获取更准确的指导。
附表3:跨境电商主要出口监管代码综合比较表

(四)亚马逊平台规则合规
对于严重依赖第三方平台的跨境电商而言,平台规则就是法律。违反平台规则,轻则链接下架、Listing展示受限,重则可能面临店铺封禁、资金冻结等严重后果,对企业运营造成致命打击。
1. 共同的挑战:账号关联与封店风险
赛维时代对亚马逊平台的依赖程度极高,其在亚马逊平台的销售收入占主营业务收入的比例从2018年的60.50%上升至2021年上半年的84.23%。因此,对于赛维时代而言,防止账号关联是至关重要的首要任务。
(1)关联判定逻辑:亚马逊通过技术手段,判断多个店铺是否为同一卖家实际控制。判定的依据包括但不限于:
①硬件信息:相同的电脑、网卡MAC地址、路由器。
②网络信息:相同的IP地址、Wi-Fi。
③软件信息:相同的浏览器指纹、操作系统。
④法人信息:相同的公司法人、股东、受益人、联系方式。
⑤收款账户:绑定相同的收款账户。
⑥产品信息:大量重复的产品Listing。
(2)赛维时代的应对与教训:赛维时代在早期运营阶段,曾通过布局大量第三方店铺来规避直接关联风险,但这种模式存在信息授权链条不清晰的潜在隐患。上市前,公司实施了全面整改,将所有店铺纳入统一管理体系,并采取“一地一司一店”的物理隔离模式,确保各店铺的注册信息、运营环境及收款账户均保持完全独立。同时,公司制定了严格的《多账号运营管理制度》,防止因操作不当导致关联。
(3)安克创新的实践:安克创新采用品牌官方旗舰店的策略,每个国家/地区通常只有一个主账号。这种模式虽然集中,但也意味着“把所有鸡蛋放在一个篮子里”,一旦账号出问题,影响巨大。因此,安克创新投入大量资源进行白帽运营,严格遵守平台所有规则,并与亚马逊建立高层沟通机制,争取成为平台认可的“优质大卖”,获得一定的容错空间。
2. 其他核心平台规则合规
(1)产品合规与认证:销往不同国家的产品,必须符合当地的强制性标准与认证。例如,销往美国的电子产品需FCC认证、玩具需CPC认证;销往欧洲的需CE认证、能效标签等。安克创新作为品牌商,在此方面投入巨大,建立了专业的合规团队。赛维时代在转型品牌化后,同样高度重视此问题。
(2)知识产权合规:严禁销售仿冒、假冒产品。确保所有产品Listing中的文字、图片不侵犯他人商标权、著作权。定期进行侵权排查。
(3)评论与营销合规:禁止通过任何不正当方式刷单、刷评论。所有营销活动需遵守平台广告政策与当地广告法。
3. 平台规则合规实操建议
(1)建立“防火墙”:若运营多账号,必须在物理层面(不同办公室、不同电脑、不同网络)、信息层面(不同法人、不同联系方式)、财务层面(不同收款账户)做到彻底隔离。
(2)成立专职合规团队:指定专人或团队,负责研究平台政策更新,并转化为内部操作流程,对全体运营人员进行培训。
(3)备份计划:尽管要合规,但也要有风险意识。可以考虑在不同平台、不同站点甚至通过独立站进行布局,分散单一平台的风险。
(4)保持良好沟通:积极参与平台组织的卖家活动,与平台客户经理保持良好关系。在遇到问题时,主动、诚恳地沟通,争取理解和支持。
实操建议
基于对赛维时代与安克创新两种模式的深度剖析,我们为处在不同发展阶段的跨境电商企业,提炼出以下五条具有高度实操性的合规与发展建议。
(一)架构设计:战略先行,合规筑基
企业的业务架构与股权架构不是一成不变的,必须与企业的发展阶段和战略目标相匹配。
(1)初创期/快速扩张期:可以借鉴“赛维模式”的灵活性,通过多主体、多店铺快速测试市场、扩大规模。但从一开始就要有合规意识,确保每个主体都有清晰的商业目的,避免纯粹为了避税而设立的空壳公司。所有主体间的协议(租赁、采购、服务)应尽早签署,并保留完整的交易记录。
(2)成长期/品牌转型期:当企业决定从铺货走向品牌,或计划引入外部投资、谋求上市时,必须启动架构优化与整合。核心目标是“做减法”:关停并转无效的店铺公司,将业务、资产、人员向核心主体集中。将分散的协议控制关系,逐步转变为更强的股权控制关系,增强集团的管控力与透明度。
(3)成熟期/全球化阶段:应学习“安克模式”的清晰与稳健。构建以境内总部为核心的全球控股架构,海外子公司作为利润中心和价值创造环节,直接向总部汇报。简化资金流与物流路径,使其更加透明、高效,便于全球合规管理。
关键动作:定期(如每年)进行一次“架构健康体检”,评估现有架构是否支持未来3-5年的战略发展,是否存在重大的合规瑕疵,并制定调整计划。
2. 税务筹划:阳光透明,价值驱动
税务筹划的终极目标不是不交税,而是在合法合规的前提下,实现税负的合理优化。
(1)告别灰色地带:坚决摒弃利用“主体不一致”进行粗暴税务筹划的做法。在金税四期和全球税务情报透明化的背景下,这种行为的风险远大于收益。
(2)拥抱价值创造:将税务筹划的重点,从利用“漏洞”转向创造真实价值。例如,通过加大研发投入,申请高新技术企业资质;将部分职能(如研发、设计)布局在税收优惠地区(如前海、横琴),并确保这些实体有实质性的经营活动和人员。
(3)强化文档管理:将同期资料的准备工作日常化。每一次关联交易定价,都要有决策过程、可比性分析等记录。这不仅是为了应对稽查,更是企业精细化管理的内在要求。
(4)全球视野:如果业务遍及全球,需聘请具备国际税务经验的顾问,进行全球税务架构规划,确保在不同司法管辖区的利润分配与实际功能风险匹配,避免双重征税或反避税调查。
3. 外汇管理:公对公,链路清晰
资金是企业的血液,外汇合规是保障血液循环畅通、防范风险的关键。
(1)账户管理:严格执行“公对公”原则。店铺收款账户、公司结算账户、个人账户必须严格分离。禁止任何形式的个人账户参与经营性收款。
(2)支付机构选择:选择与银行合作紧密、合规性强的支付服务商。了解其资金入境路径,优先选择能够提供完整资金链路证明的机构。
(3)付汇合规:任何向境外的付款(如采购、服务费、分红),都必须事前备齐资料,包括合同、发票、报关单(如需)、税务备案表等。银行“展业三原则”(了解你的客户、了解你的业务、尽职审查)的执行越来越严格,企业必须主动配合。
(4)资金规划:建立年度资金预算,预测未来一年的跨境资金流动情况。大额资金调动应提前规划,选择合适的时机和路径,避免因紧急用钱而采取违规操作。
4. 海关合规:阳光通关,信用为本
海关合规对于跨境电商企业而言,是其能够持续稳定经营的重要基础。
(1)模式选择:根据业务实质,选择最合适的海关监管方式。不能为了图方便或侥幸心理,选择不匹配的模式。例如,B2B业务却用9610模式申报,属于伪报贸易方式,风险极高。
(2)AEO认证:将申请AEO认证作为企业的一项重要战略目标。通过AEO认证的企业能够享受简化的海关手续和优先通关待遇,加快通关速度,降低通关费用,提升国际市场竞争力,增强客户信任,并享受政府优惠政策。这不仅是通关便利的“金字招牌”,其认证过程本身,就是对企业内部管理、供应链安全、财务状况的一次全面体检和提升。
(3)商品合规:建立产品合规数据库,将每个SKU对应的目标国家强制性标准、认证要求、标签要求等信息录入系统。在新品开发阶段,就同步启动合规工作,避免产品开发完成才发现无法清关。
(4)关务团队:培养或引进专业的关务人才。关务不是简单的报关,而是涉及贸易合规、供应链管理、财务核算的复合型岗位。一个优秀的关务团队能为企业创造巨大的价值。
5. 平台运营:规则至上,品牌为王
在平台生态中生存与发展,必须深刻理解并敬畏平台规则。
(1)建立规则雷达:组建一个虚拟的“平台规则研究小组”,由运营、产品、合规人员组成。定期(如每周)追踪亚马逊、eBay等主要平台的政策更新,并评估其对自身业务的影响。
(2)合规SOP:将平台规则转化为标准操作程序(SOP)。例如,如何创建Listing能避免侵权,如何联系客户能违反沟通政策,如何处理退货能符合绩效要求等。让每一位一线员工都有章可循。
(3)品牌护城河:从长远看,品牌是应对一切不确定性的最终解药。投入资源进行品牌建设、产品创新和用户体验优化。当品牌足够强大时,企业与平台的关系就从单纯的“依赖”变为“共生”,也将拥有更多的话语权和抗风险能力。
(4)多渠道布局:在深耕亚马逊等主流平台的同时,积极探索独立站、线下零售、社交电商等其他渠道。这不仅是分散风险,更是接触消费者、建立品牌直连的必由之路。
跨境电商行业已告别野蛮生长的草莽时代,进入了合规驱动、品牌致胜的新阶段。无论是选择赛维模式的规模与灵活,还是安克模式的品牌与深度,其成功的内核都是一致的:在合规的轨道上,创造真正的客户价值。希望本文的深度梳理,能为中国跨境电商企业的全球化征程有所助益。
本文作者